Warning:
JavaScript is turned OFF. None of the links on this page will work until it is reactivated.
If you need help turning JavaScript On, click here.
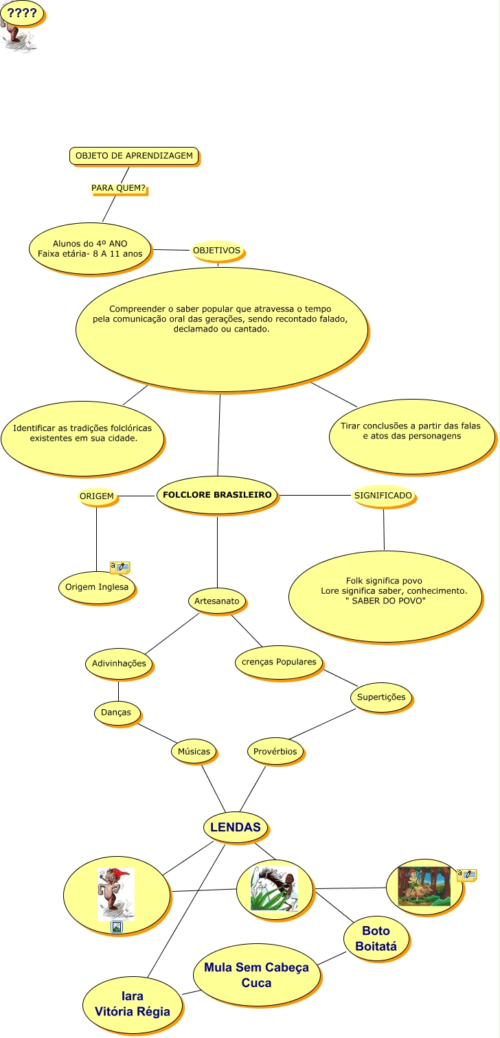
Esse mapa conceitual, produzido no IHMC CmapTools, tem a informação relacionada a: objeto de aprendizagem, Iara Vitória Régia ???? Mula Sem Cabeça Cuca, Adivinhações ???? Danças, Compreender o saber popular que atravessa o tempo pela comunicação oral das gerações, sendo recontado falado, declamado ou cantado. ???? Identificar as tradições folclóricas existentes em sua cidade., Danças ???? Músicas, Músicas ???? LENDAS, Provérbios ???? LENDAS, FOLCLORE BRASILEIRO ???? Artesanato, Supertições ???? Provérbios, FOLCLORE BRASILEIRO ORIGEM Origem Inglesa, Compreender o saber popular que atravessa o tempo pela comunicação oral das gerações, sendo recontado falado, declamado ou cantado. ???? FOLCLORE BRASILEIRO, ????, FOLCLORE BRASILEIRO SIGNIFICADO Folk significa povo Lore significa saber, conhecimento. " SABER DO POVO", OBJETO DE APRENDIZAGEM PARA QUEM? Alunos do 4º ANO Faixa etária- 8 A 11 anos, Compreender o saber popular que atravessa o tempo pela comunicação oral das gerações, sendo recontado falado, declamado ou cantado. ???? Tirar conclusões a partir das falas e atos das personagens, Boto Boitatá ???? Mula Sem Cabeça Cuca, LENDAS ???? Boto Boitatá, Artesanato ???? Adivinhações, LENDAS ????, crenças Populares ???? Supertições, Artesanato ???? crenças Populares