Warning:
JavaScript is turned OFF. None of the links on this page will work until it is reactivated.
If you need help turning JavaScript On, click here.
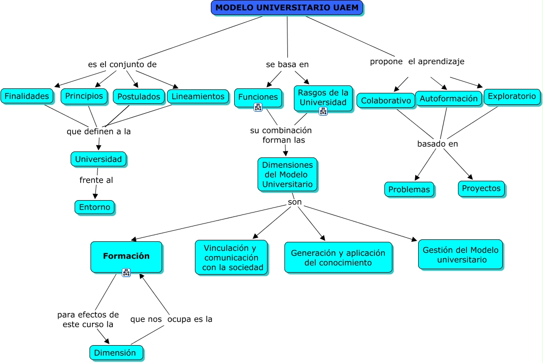
Este Cmap, tiene información relacionada con: Modelo Universitario V2, Finalidades que definen a la Universidad, Colaborativo basado en Problemas, Exploratorio basado en Problemas, MODELO UNIVERSITARIO UAEM es el conjunto de Lineamientos, MODELO UNIVERSITARIO UAEM se basa en Funciones, Dimensiones del Modelo Universitario son Vinculación y comunicación con la sociedad, Rasgos de la Universidad su combinación forman las Dimensiones del Modelo Universitario, MODELO UNIVERSITARIO UAEM es el conjunto de Principios, Principios que definen a la Universidad, MODELO UNIVERSITARIO UAEM propone el aprendizaje Exploratorio, Dimensiones del Modelo Universitario son Gestión del Modelo universitario, Autoformación basado en Problemas, Dimensión que nos ocupa es la Formación, Dimensiones del Modelo Universitario son Generación y aplicación del conocimiento, MODELO UNIVERSITARIO UAEM se basa en Rasgos de la Universidad, Autoformación basado en Proyectos, MODELO UNIVERSITARIO UAEM es el conjunto de Postulados, Formación para efectos de este curso la Dimensión, Postulados que definen a la Universidad, Funciones su combinación forman las Dimensiones del Modelo Universitario