Warning:
JavaScript is turned OFF. None of the links on this page will work until it is reactivated.
If you need help turning JavaScript On, click here.
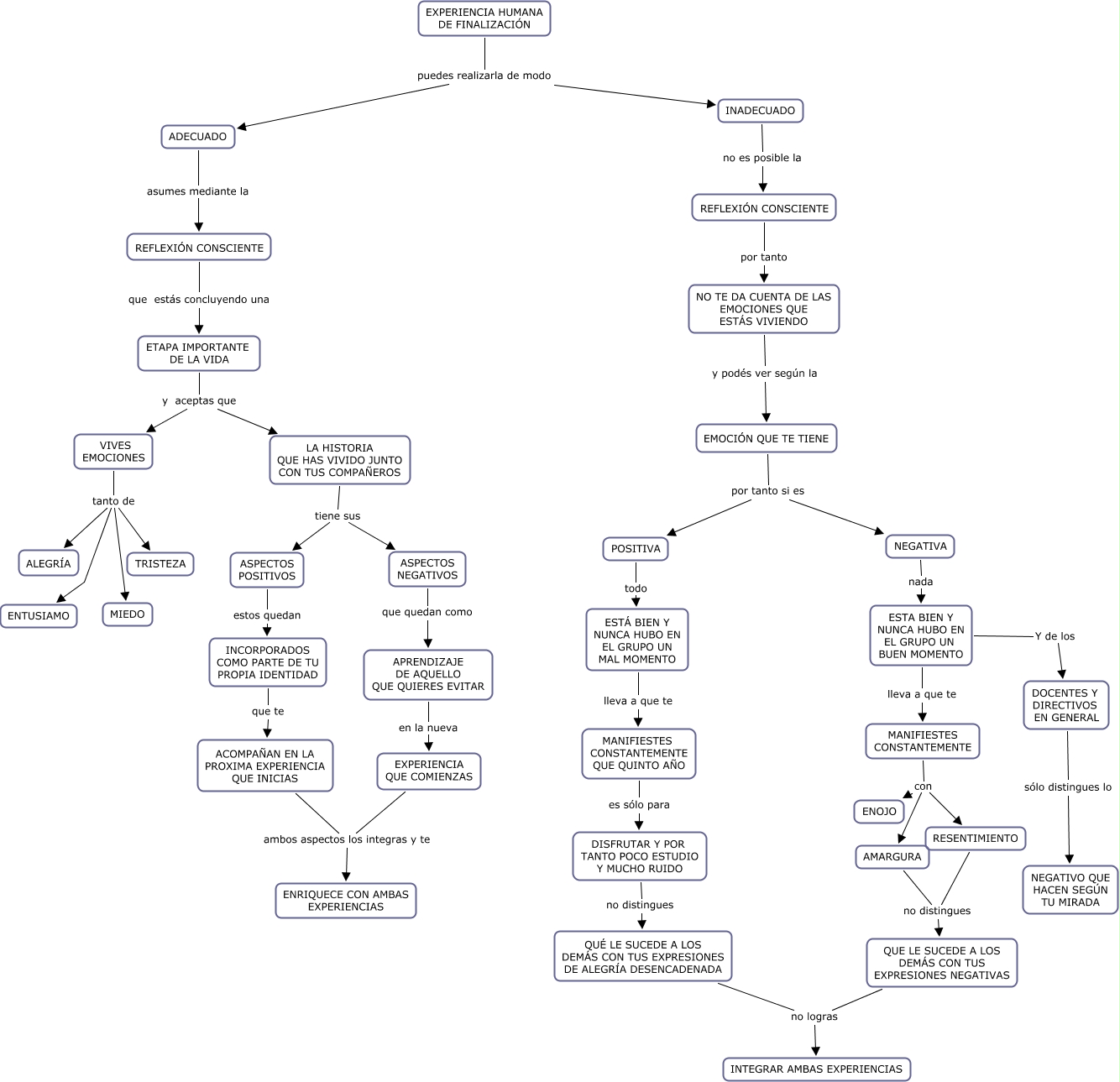
Este Cmap, tiene información relacionada con: Experiencia humana de cierre, VIVES EMOCIONES tanto de TRISTEZA, AMARGURA no distingues QUE LE SUCEDE A LOS DEMÁS CON TUS EXPRESIONES NEGATIVAS, QUE LE SUCEDE A LOS DEMÁS CON TUS EXPRESIONES NEGATIVAS no logras INTEGRAR AMBAS EXPERIENCIAS, VIVES EMOCIONES tanto de ALEGRÍA, MANIFIESTES CONSTANTEMENTE con ENOJO, EMOCIÓN QUE TE TIENE por tanto si es NEGATIVA, EXPERIENCIA HUMANA DE FINALIZACIÓN puedes realizarla de modo INADECUADO, APRENDIZAJE DE AQUELLO QUE QUIERES EVITAR en la nueva EXPERIENCIA QUE COMIENZAS, ESTA BIEN Y NUNCA HUBO EN EL GRUPO UN BUEN MOMENTO Y de los DOCENTES Y DIRECTIVOS EN GENERAL, VIVES EMOCIONES tanto de ENTUSIAMO, ESTA BIEN Y NUNCA HUBO EN EL GRUPO UN BUEN MOMENTO lleva a que te MANIFIESTES CONSTANTEMENTE, ASPECTOS POSITIVOS estos quedan INCORPORADOS COMO PARTE DE TU PROPIA IDENTIDAD, ETAPA IMPORTANTE DE LA VIDA y aceptas que LA HISTORIA QUE HAS VIVIDO JUNTO CON TUS COMPAÑEROS, EXPERIENCIA HUMANA DE FINALIZACIÓN puedes realizarla de modo ADECUADO, REFLEXIÓN CONSCIENTE por tanto NO TE DA CUENTA DE LAS EMOCIONES QUE ESTÁS VIVIENDO, ASPECTOS NEGATIVOS que quedan como APRENDIZAJE DE AQUELLO QUE QUIERES EVITAR, NO TE DA CUENTA DE LAS EMOCIONES QUE ESTÁS VIVIENDO y podés ver según la EMOCIÓN QUE TE TIENE, ADECUADO asumes mediante la REFLEXIÓN CONSCIENTE, QUÉ LE SUCEDE A LOS DEMÁS CON TUS EXPRESIONES DE ALEGRÍA DESENCADENADA no logras INTEGRAR AMBAS EXPERIENCIAS, LA HISTORIA QUE HAS VIVIDO JUNTO CON TUS COMPAÑEROS tiene sus ASPECTOS POSITIVOS