Warning:
JavaScript is turned OFF. None of the links on this page will work until it is reactivated.
If you need help turning JavaScript On, click here.
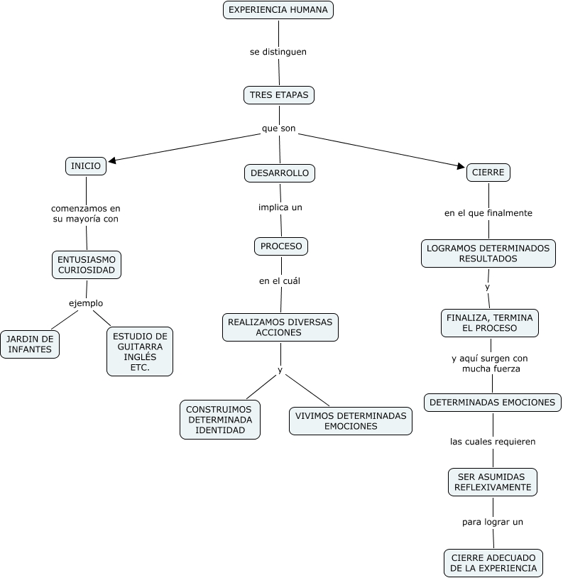
Este Cmap, tiene información relacionada con: Experiencia Humana de Cierre 5º años, INICIO comenzamos en su mayoría con ENTUSIASMO CURIOSIDAD, DESARROLLO implica un PROCESO, DETERMINADAS EMOCIONES las cuales requieren SER ASUMIDAS REFLEXIVAMENTE, ENTUSIASMO CURIOSIDAD ejemplo JARDIN DE INFANTES, EXPERIENCIA HUMANA se distinguen TRES ETAPAS, TRES ETAPAS que son INICIO, CIERRE en el que finalmente LOGRAMOS DETERMINADOS RESULTADOS, REALIZAMOS DIVERSAS ACCIONES y CONSTRUIMOS DETERMINADA IDENTIDAD, LOGRAMOS DETERMINADOS RESULTADOS y FINALIZA, TERMINA EL PROCESO, TRES ETAPAS que son CIERRE, TRES ETAPAS que son DESARROLLO, REALIZAMOS DIVERSAS ACCIONES y VIVIMOS DETERMINADAS EMOCIONES, SER ASUMIDAS REFLEXIVAMENTE para lograr un CIERRE ADECUADO DE LA EXPERIENCIA, FINALIZA, TERMINA EL PROCESO y aquí surgen con mucha fuerza DETERMINADAS EMOCIONES, ENTUSIASMO CURIOSIDAD ejemplo ESTUDIO DE GUITARRA INGLÉS ETC., PROCESO en el cuál REALIZAMOS DIVERSAS ACCIONES