Warning:
JavaScript is turned OFF. None of the links on this page will work until it is reactivated.
If you need help turning JavaScript On, click here.
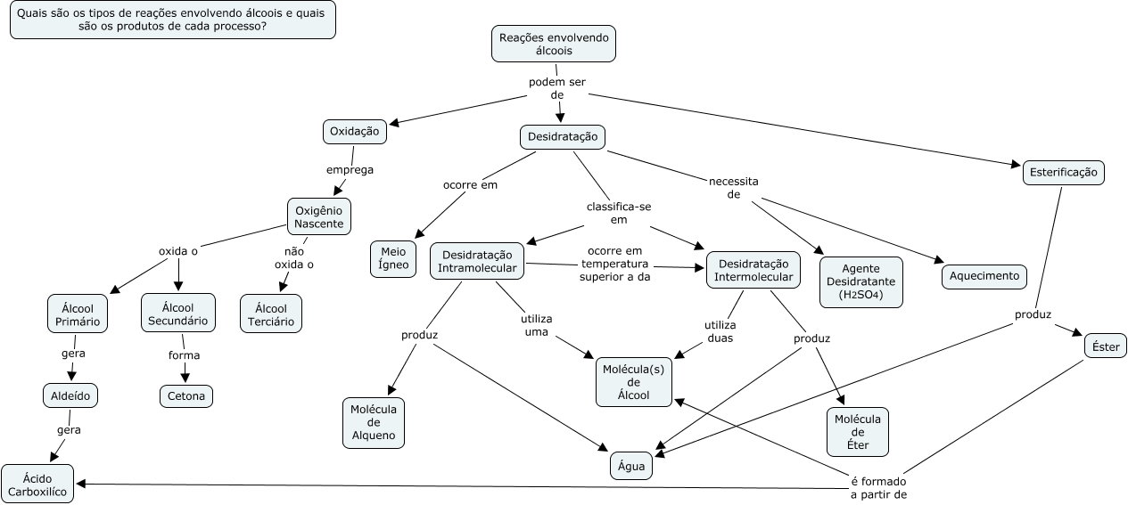
Esse mapa conceitual, produzido no IHMC CmapTools, tem a informação relacionada a: reações envolvendo alcoois 3ºA, Éster é formado a partir de Ácido Carboxilíco, Desidratação classifica-se em Desidratação Intermolecular, Desidratação Intramolecular produz Água, Esterificação produz Água, Reações envolvendo álcoois podem ser de Desidratação, Reações envolvendo álcoois podem ser de Oxidação, Desidratação Intramolecular ocorre em temperatura superior a da Desidratação Intermolecular, Desidratação Intermolecular produz Molécula de Éter, Álcool Primário gera Aldeído, Desidratação Intramolecular utiliza uma Molécula(s) de Álcool, Aldeído gera Ácido Carboxilíco, Desidratação ocorre em Meio Ígneo, Desidratação classifica-se em Desidratação Intramolecular, Éster é formado a partir de Molécula(s) de Álcool, Desidratação necessita de Aquecimento, Desidratação Intermolecular utiliza duas Molécula(s) de Álcool, Oxidação emprega Oxigênio Nascente, Oxigênio Nascente não oxida o Álcool Terciário, Desidratação necessita de Agente Desidratante (H2SO4), Esterificação produz Éster