WARNING:
JavaScript is turned OFF. None of the links on this concept map will
work until it is reactivated.
If you need help turning JavaScript On, click here.
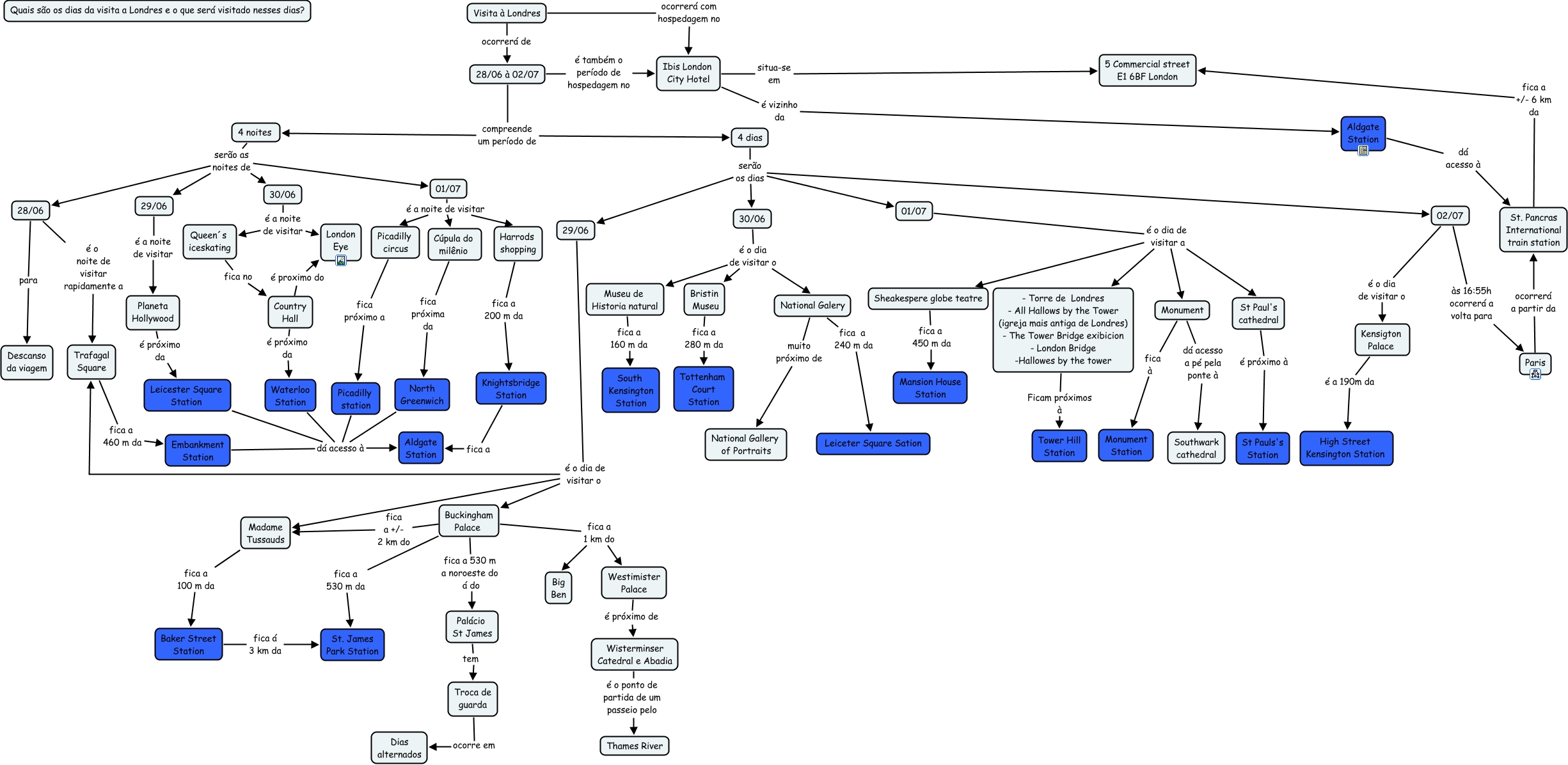
This Concept Map, created with IHMC CmapTools, has information related to: Londres, 29/06 é o dia de visitar o Trafagal Square, 4 dias serão os dias 02/07, Monument dá acesso a pé pela ponte à Southwark cathedral, Queen´s iceskating fica no Country Hall, Wisterminser Catedral e Abadia é o ponto de partida de um passeio pelo Thames River, Knightsbridge Station fica a Aldgate Station, 4 dias serão os dias 29/06, St. Pancras International train station fica a +/- 6 km da 5 Commercial street E1 6BF London, Buckingham Palace fica a 530 m da St. James Park Station, 30/06 é o dia de visitar o National Galery, National Galery muito próximo de National Gallery of Portraits, Trafagal Square fica a 460 m da Embankment Station, 4 dias serão os dias 01/07, 02/07 às 16:55h ocorrerá a volta para Paris, 01/07 é a noite de visitar Cúpula do milênio, Ibis London City Hotel é vizinho da Aldgate Station, 28/06 à 02/07 compreende um período de 4 noites, St Paul's cathedral é próximo à St Pauls's Station, Paris ocorrerá a partir da St. Pancras International train station, National Galery fica a 240 m da Leiceter Square Sation