Warning:
JavaScript is turned OFF. None of the links on this page will work until it is reactivated.
If you need help turning JavaScript On, click here.
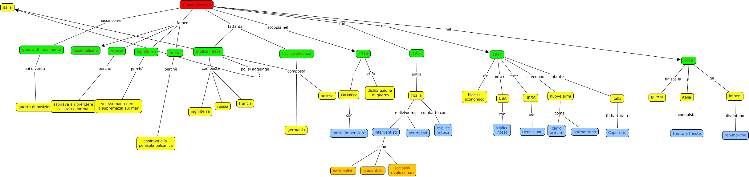
Questa Cmap, creata con IHMC CmapTools, contiene informazioni relative a: Copia di 1°guerra mondiale, 1917 c'è blocco economico, 1917 esce URSS, russia perchè aspirava alla penisola balcanica, sarajevo con morte imperatore, triplice alleanza composta germania, triplice alleanza composta austria, triplice intesa composta francia, triplice intesa composta inghilterra, francia perchè aspirava a riprendere alsazia e lorena, 1° guerra mondiale nel 1917, interventisti sono socialisti rivoluzionari, 1917 intanto italia, nuove armi come carro armato, triplice alleanza composta italia, 1° guerra mondiale scoppia nel 1914, 1° guerra mondiale si fa per nazionalismo, triplice intesa composta russia, interventisti sono nazionalisti, 1° guerra mondiale nasce come guerra di movimento, 1918 l' italia