Warning:
JavaScript is turned OFF. None of the links on this page will work until it is reactivated.
If you need help turning JavaScript On, click here.
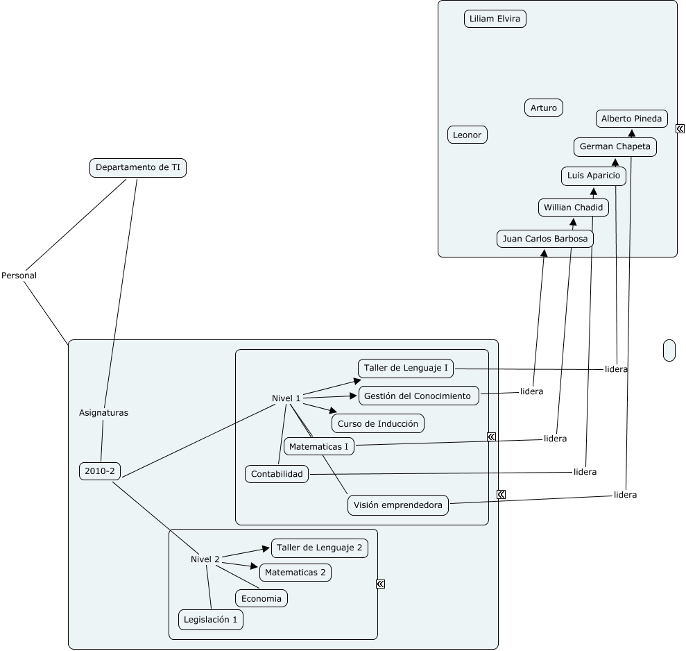
Este Cmap, tiene información relacionada con: Dpto Sistemas, 2010-2 Nivel 2 Taller de Lenguaje 2, Taller de Lenguaje I lidera German Chapeta, Departamento de TI Asignaturas 2010-2, 2010-2 Nivel 1 Visión emprendedora, 2010-2 Nivel 1 Contabilidad, Matematicas I lidera Willian Chadid, Departamento de TI Personal e, 2010-2 Nivel 2 Legislación 1, 2010-2 Nivel 1 Curso de Inducción, 2010-2 Nivel 1 Matematicas I, Visión emprendedora lidera Alberto Pineda, Contabilidad lidera Luis Aparicio, 2010-2 Nivel 2 Economia, 2010-2 Nivel 1 Gestión del Conocimiento, 2010-2 Nivel 2 Matematicas 2, Gestión del Conocimiento lidera Juan Carlos Barbosa, 2010-2 Nivel 1 Taller de Lenguaje I