WARNING:
JavaScript is turned OFF. None of the links on this concept map will
work until it is reactivated.
If you need help turning JavaScript On, click here.
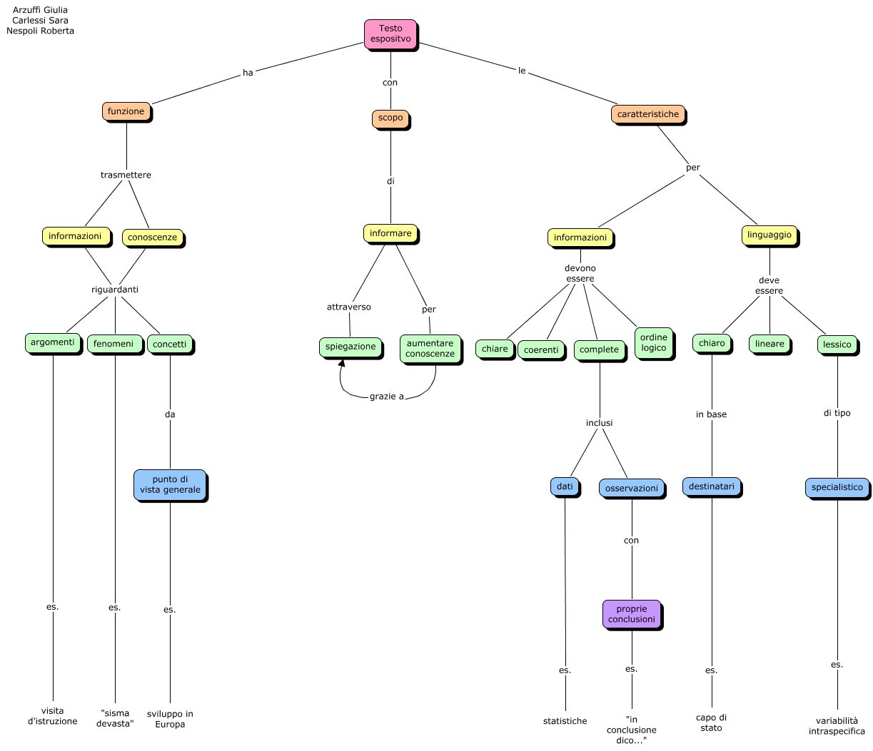
Questa Cmap, creata con IHMC CmapTools, contiene informazioni relative a: Testo espositivo, argomenti es. visita d'istruzione, concetti da punto di vista generale, informare per aumentare conoscenze, dati es. statistiche, linguaggio deve essere lineare, aumentare conoscenze grazie a spiegazione, complete inclusi osservazioni, informazioni riguardanti fenomeni, funzione trasmettere informazioni, scopo di informare, caratteristiche per linguaggio, conoscenze riguardanti concetti, informazioni riguardanti concetti, informare attraverso spiegazione, informazioni devono essere coerenti, Testo espositvo le caratteristiche, linguaggio deve essere chiaro, informazioni devono essere chiare, destinatari es. capo di stato, informazioni riguardanti argomenti