Warning:
JavaScript is turned OFF. None of the links on this page will work until it is reactivated.
If you need help turning JavaScript On, click here.
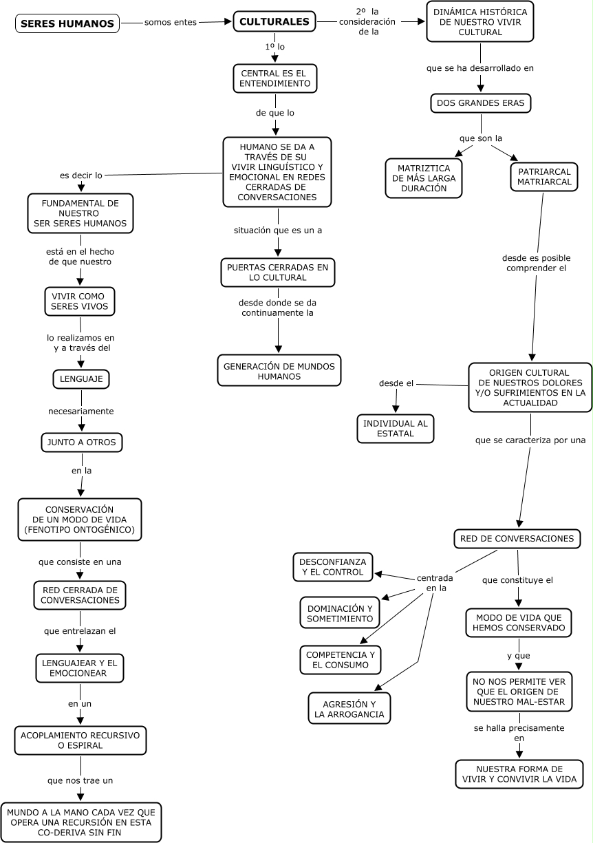
Este Cmap, tiene información relacionada con: SERES HUMANOS COMO ENTES CULTURALES, MODO DE VIDA QUE HEMOS CONSERVADO y que NO NOS PERMITE VER QUE EL ORIGEN DE NUESTRO MAL-ESTAR, SERES HUMANOS somos entes CULTURALES, DINÁMICA HISTÓRICA DE NUESTRO VIVIR CULTURAL que se ha desarrollado en DOS GRANDES ERAS, ORIGEN CULTURAL DE NUESTROS DOLORES Y/O SUFRIMIENTOS EN LA ACTUALIDAD desde el INDIVIDUAL AL ESTATAL, DOS GRANDES ERAS que son la PATRIARCAL MATRIARCAL, CULTURALES 2º la consideración de la DINÁMICA HISTÓRICA DE NUESTRO VIVIR CULTURAL, JUNTO A OTROS en la CONSERVACIÓN DE UN MODO DE VIDA (FENOTIPO ONTOGÉNICO), RED CERRADA DE CONVERSACIONES que entrelazan el LENGUAJEAR Y EL EMOCIONEAR, LENGUAJE necesariamente JUNTO A OTROS, RED DE CONVERSACIONES centrada en la DOMINACIÓN Y SOMETIMIENTO, NO NOS PERMITE VER QUE EL ORIGEN DE NUESTRO MAL-ESTAR se halla precisamente en NUESTRA FORMA DE VIVIR Y CONVIVIR LA VIDA, RED DE CONVERSACIONES centrada en la AGRESIÓN Y LA ARROGANCIA, CONSERVACIÓN DE UN MODO DE VIDA (FENOTIPO ONTOGÉNICO) que consiste en una RED CERRADA DE CONVERSACIONES, HUMANO SE DA A TRAVÉS DE SU VIVIR LINGUÍSTICO Y EMOCIONAL EN REDES CERRADAS DE CONVERSACIONES es decir lo FUNDAMENTAL DE NUESTRO SER SERES HUMANOS, HUMANO SE DA A TRAVÉS DE SU VIVIR LINGUÍSTICO Y EMOCIONAL EN REDES CERRADAS DE CONVERSACIONES situación que es un a PUERTAS CERRADAS EN LO CULTURAL, PUERTAS CERRADAS EN LO CULTURAL desde donde se da continuamente la GENERACIÓN DE MUNDOS HUMANOS, ORIGEN CULTURAL DE NUESTROS DOLORES Y/O SUFRIMIENTOS EN LA ACTUALIDAD que se caracteriza por una RED DE CONVERSACIONES, RED DE CONVERSACIONES centrada en la COMPETENCIA Y EL CONSUMO, RED DE CONVERSACIONES que constituye el MODO DE VIDA QUE HEMOS CONSERVADO, FUNDAMENTAL DE NUESTRO SER SERES HUMANOS está en el hecho de que nuestro VIVIR COMO SERES VIVOS