Warning:
JavaScript is turned OFF. None of the links on this page will work until it is reactivated.
If you need help turning JavaScript On, click here.
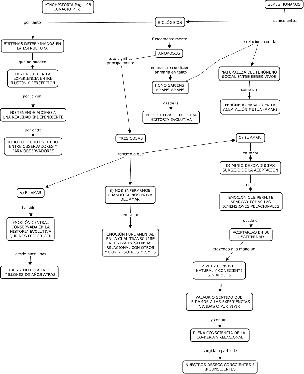
Este Cmap, tiene información relacionada con: SERES HUMANOS COMO ENTES BIOLÓGICOS, HOMO SAPIENS AMANS-AMANS se relaciona con la NATURALEZA DEL FENÓMENO SOCIAL ENTRE SERES VIVOS, BIOLÓGICOS por tanto SISTEMAS DETERMINADOS EN LA ESTRUCTURA, B) NOS ENFERMAMOS CUANDO SE NOS PRIVA DEL AMAR en tanto EMOCIÓN FUNDAMENTAL EN LA CUAL TRANSCURRE NUESTRA EXISTENCIA RELACIONAL CON OTROS Y CON NOSOTROS MISMOS, TRES COSAS refieren a que B) NOS ENFERMAMOS CUANDO SE NOS PRIVA DEL AMAR, BIOLÓGICOS fundamentalmente AMOROSOS, TRES COSAS refieren a que C) EL AMAR, VALAOR O SENTIDO QUE LE DAMOS A LAS EXPERIENCIAS VIVIDAS O POR VIVIR y con una PLENA CONSCIENCIA DE LA CO-DERIVA RELACIONAL, ACEPTARLAS EN SU LEGITIMIDAD trayendo a la mano un VIVIR Y CONVIVIR NATURAL Y CONSCIENTE SIN APEGOS, C) EL AMAR en tanto DOMINIO DE CONDUCTAS SURGIDO DE LA ACEPTACIÓN, DOMINIO DE CONDUCTAS SURGIDO DE LA ACEPTACIÓN es la EMOCIÓN QUE PERMITE ABARCAR TODAS LAS DIMENSIONES RELACIONALES, SISTEMAS DETERMINADOS EN LA ESTRUCTURA que no pueden DISTINGUIR EN LA EXPERIENCIA ENTRE ILUSIÓN Y PERCEPCIÓN, TRES COSAS refieren a que A) EL AMAR, DISTINGUIR EN LA EXPERIENCIA ENTRE ILUSIÓN Y PERCEPCIÓN por lo cual NO TENEMOS ACCESO A UNA REALIDAD INDEPENDIENTE, AMOROSOS esto significa principalmente TRES COSAS, PLENA CONSCIENCIA DE LA CO-DERIVA RELACIONAL surgida a partir de NUESTROS DESEOS CONSCIENTES E INCONSCIENTES, HOMO SAPIENS AMANS-AMANS desde la PERSPECTIVA DE NUESTRA HISTORIA EVOLUTIVA, VIVIR Y CONVIVIR NATURAL Y CONSCIENTE SIN APEGOS al VALAOR O SENTIDO QUE LE DAMOS A LAS EXPERIENCIAS VIVIDAS O POR VIVIR, EMOCIÓN QUE PERMITE ABARCAR TODAS LAS DIMENSIONES RELACIONALES desde el ACEPTARLAS EN SU LEGITIMIDAD, A) EL AMAR ha sido la EMOCIÓN CENTRAL CONSERVADA EN LA HISTORIA EVOLUTIVA QUE NOS DIO ORIGEN, NO TENEMOS ACCESO A UNA REALIDAD INDEPENDIENTE por ende TODO LO DICHO ES DICHO ENTRE OBSERVADORES Y PARA OBSERVADORES