Warning:
JavaScript is turned OFF. None of the links on this page will work until it is reactivated.
If you need help turning JavaScript On, click here.
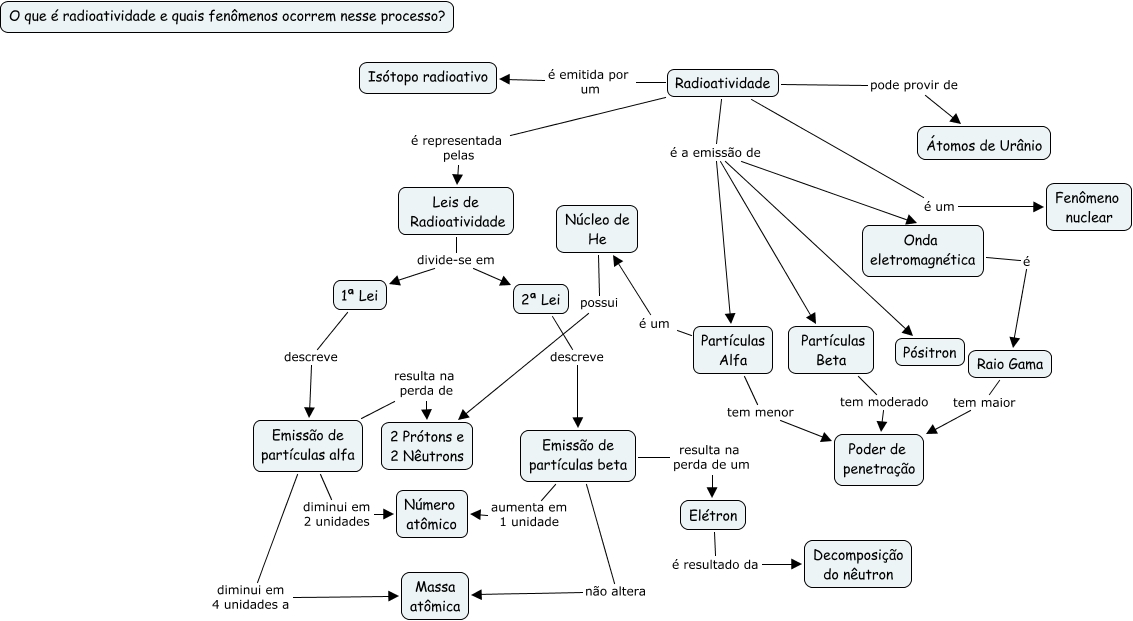
Esse mapa conceitual, produzido no IHMC CmapTools, tem a informação relacionada a: RADIOATIVIDADE 3A, Radioatividade é a emissão de Pósitron, Leis de Radioatividade divide-se em 1ª Lei, Radioatividade é um Fenômeno nuclear, Partículas Beta tem moderado Poder de penetração, Emissão de partículas alfa diminui em 2 unidades Número atômico, Radioatividade pode provir de Átomos de Urânio, 1ª Lei descreve Emissão de partículas alfa, Partículas Alfa é um Núcleo de He, Radioatividade é emitida por um Isótopo radioativo, 2ª Lei descreve Emissão de partículas beta, Radioatividade é a emissão de Partículas Beta, Emissão de partículas beta não altera Massa atômica, Radioatividade é a emissão de Partículas Alfa, Elétron é resultado da Decomposição do nêutron, Onda eletromagnética é Raio Gama, Núcleo de He possui 2 Prótons e 2 Nêutrons, Raio Gama tem maior Poder de penetração, Emissão de partículas alfa resulta na perda de 2 Prótons e 2 Nêutrons, Emissão de partículas alfa diminui em 4 unidades a Massa atômica, Emissão de partículas beta aumenta em 1 unidade Número atômico