Warning:
JavaScript is turned OFF. None of the links on this page will work until it is reactivated.
If you need help turning JavaScript On, click here.
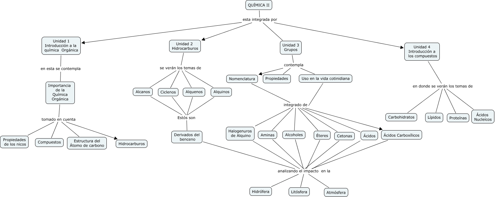
Este Cmap, tiene información relacionada con: Química II, Nomenclatura integrado de Alcoholes, Cetonas analizando el impacto en la Litósfera, Nomenclatura integrado de Aminas, Alquinos Estós son Derivados del benceno, Halogenuros de Alquino analizando el impacto en la Litósfera, Halogenuros de Alquino analizando el impacto en la Hidrófera, Ácidos Carboxílicos analizando el impacto en la Litósfera, Aminas analizando el impacto en la Hidrófera, QUÍMICA II esta integrada por Unidad 3 Grupos, Uso en la vida cotinidiana integrado de Cetonas, Nomenclatura integrado de Ácidos Carboxílicos, Alcoholes analizando el impacto en la Atmósfera, Alcoholes analizando el impacto en la Litósfera, Éteres analizando el impacto en la Hidrófera, Ácidos analizando el impacto en la Hidrófera, Alcanos Estós son Derivados del benceno, Halogenuros de Alquino analizando el impacto en la Atmósfera, Nomenclatura integrado de Éteres, Unidad 1 Introducción a la química Orgánica en esta se contempla Importancia de la Química Orgánica, Unidad 2 Hidrocarburos se verán los temas de Alquinos