Warning:
JavaScript is turned OFF. None of the links on this page will work until it is reactivated.
If you need help turning JavaScript On, click here.
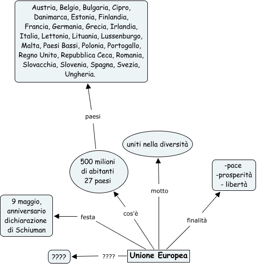
Questa Mappa Concettuale ha informazioni correlate a: ue anessi, Unione Europea cos'è 500 milioni di abitanti 27 paesi, Unione Europea festa 9 maggio, anniversario dichiarazione di Schiuman, 500 milioni di abitanti 27 paesi paesi Austria, Belgio, Bulgaria, Cipro, Danimarca, Estonia, Finlandia, Francia, Germania, Grecia, Irlandia, Italia, Lettonia, Lituania, Lussenburgo, Malta, Paesi Bassi, Polonia, Portogallo, Regno Unito, Repubblica Ceca, Romania, Slovacchia, Slovenia, Spagna, Svezia, Ungheria., Unione Europea finalità -pace -prosperità - libertà, Unione Europea motto uniti nella diversità, Unione Europea ???? ????