Warning:
JavaScript is turned OFF. None of the links on this page will work until it is reactivated.
If you need help turning JavaScript On, click here.
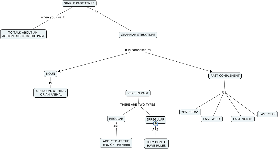
Este Cmap, tiene información relacionada con: ALBA PAST TENSE, REGULAR ARE ADD "ED" AT THE END OF THE VERB, VERB IN PAST THERE ARE TWO TYPES IRREGULAR, GRAMMAR STRUCTURE It is composed by NOUN, NOUN IS A PERSON, A THING OR AN ANIMAL, SIMPLE PAST TENSE its GRAMMAR STRUCTURE, GRAMMAR STRUCTURE It is composed by VERB IN PAST, SIMPLE PAST TENSE when you use it TO TALK ABOUT AN ACTION DID IT IN THE PAST, PAST COMPLEMENT are YESTERDAY, VERB IN PAST THERE ARE TWO TYPES REGULAR, PAST COMPLEMENT are LAST YEAR, PAST COMPLEMENT are LAST WEEK, IRREGULAR ARE THEY DON´T HAVE RULES, GRAMMAR STRUCTURE It is composed by PAST COMPLEMENT, PAST COMPLEMENT are LAST MONTH