Warning:
JavaScript is turned OFF. None of the links on this page will work until it is reactivated.
If you need help turning JavaScript On, click here.
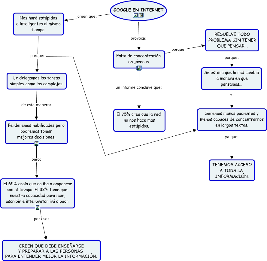
Este Cmap, tiene información relacionada con: ginacad(5, Falta de concentración en jóvenes. un informe concluye que: El 75% cree que la red no nos hace mas estúpidos., Le delegamos las tareas simples como las complejas. de esta manera: Perderemos habilidades pero podremos tomar mejores decisiones., Falta de concentración en jóvenes. porque: RESUELVE TODO PROBLEMA SIN TENER QUE PENSAR..., Nos hará estúpidos e inteligentes al mismo tiempo. porque: Seremos menos pacientes y menos capaces de concentrarnos en largos textos., Seremos menos pacientes y menos capaces de concentrarnos en largos textos. ya que: TENEMOS ACCESO A TODA LA INFORMACIÓN., Nos hará estúpidos e inteligentes al mismo tiempo. porque: Le delegamos las tareas simples como las complejas., Perderemos habilidades pero podremos tomar mejores decisiones. pero: El 65% creía que no iba a empeorar con el tiempo. El 32% teme que nuestra capacidad para leer, escribir e interpretar irá a peor., El 65% creía que no iba a empeorar con el tiempo. El 32% teme que nuestra capacidad para leer, escribir e interpretar irá a peor. por eso: CREEN QUE DEBE ENSEÑARSE Y PREPARAR A LAS PERSONAS PARA ENTENDER MEJOR LA INFORMACIÓN., RESUELVE TODO PROBLEMA SIN TENER QUE PENSAR... porque: Se estima que la red cambia la manera en que pensamos..., GOOGLE EN INTERNET provoca: Falta de concentración en jóvenes., GOOGLE EN INTERNET creen que: Nos hará estúpidos e inteligentes al mismo tiempo., Se estima que la red cambia la manera en que pensamos... y: Seremos menos pacientes y menos capaces de concentrarnos en largos textos.