Warning:
JavaScript is turned OFF. None of the links on this page will work until it is reactivated.
If you need help turning JavaScript On, click here.
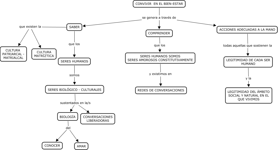
Este Cmap, tiene información relacionada con: Convivir en el Bien-Estar, CONVIVIR EN EL BIEN-ESTAR se genera a través de SABER, CONVIVIR EN EL BIEN-ESTAR se genera a través de ACCIONES ADECUADAS A LA MANO, SERES BIOLÓGICO - CULTURALES sustentados en la/s CONVERSACIONES LIBERADORAS, SABER que los SERES HUMANOS, BIOLOGÍA del AMAR, COMPRENDER que los SERES HUMANOS SOMOS SERES AMOROSOS CONSTITUTIVAMENTE, BIOLOGÍA del CONOCER, SABER que existen la CULTURA MATRÍZTICA, SERES HUMANOS SOMOS SERES AMOROSOS CONSTITUTIVAMENTE y existimos en REDES DE CONVERSACIONES, SABER que existen la CULTURA PATRIARCAL - MATRIALCAL, SERES BIOLÓGICO - CULTURALES sustentados en la/s BIOLOGÍA, LEGITIMIDAD DE CADA SER HUMANO y la LEGITIMIDAD DEL ÁMBITO SOCIAL Y NATURAL EN EL QUE VIVIMOS, SERES HUMANOS somos SERES BIOLÓGICO - CULTURALES, CONVIVIR EN EL BIEN-ESTAR se genera a través de COMPRENDER, ACCIONES ADECUADAS A LA MANO todas aquellas que sostienen la LEGITIMIDAD DE CADA SER HUMANO