Warning:
JavaScript is turned OFF. None of the links on this page will work until it is reactivated.
If you need help turning JavaScript On, click here.
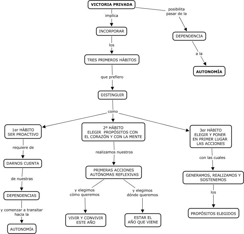
Este Cmap, tiene información relacionada con: Víctoria Privada, TRES PRIMEROS HÁBITOS que prefiero DISTINGUIR, VICTORIA PRIVADA implica INCORPORAR, DISTINGUIR como 3er HÁBITO ELEGIR Y PONER EN PRIMER LUGAR LAS ACCIONES, DEPENDENCIAS y comenzar a transitar hacia la AUTONOMÍA, 2º HÁBITO ELEGIR PROPÓSITOS CON EL CORAZÓN Y CON LA MENTE realizamos nuestros PRIMERAS ACCIONES AUTÓNOMAS REFLEXIVAS, DEPENDENCIA a la AUTONOMÍA, DISTINGUIR como 2º HÁBITO ELEGIR PROPÓSITOS CON EL CORAZÓN Y CON LA MENTE, DARNOS CUENTA de nuestras DEPENDENCIAS, 1er HÁBITO SER PROACTIVO requiere de DARNOS CUENTA, GENERAMOS, REALIZAMOS Y SOSTENEMOS los PROPÓSITOS ELEGIDOS, PRIMERAS ACCIONES AUTÓNOMAS REFLEXIVAS y elegimos dónde queremos ESTAR EL AÑO QUE VIENE, 3er HÁBITO ELEGIR Y PONER EN PRIMER LUGAR LAS ACCIONES con las cuales GENERAMOS, REALIZAMOS Y SOSTENEMOS, INCORPORAR los TRES PRIMEROS HÁBITOS, DISTINGUIR como 1er HÁBITO SER PROACTIVO, VICTORIA PRIVADA posibilita pasar de la DEPENDENCIA, PRIMERAS ACCIONES AUTÓNOMAS REFLEXIVAS y elegimos cómo queremos VIVIR Y CONVIVIR ESTE AÑO