Warning:
JavaScript is turned OFF. None of the links on this page will work until it is reactivated.
If you need help turning JavaScript On, click here.
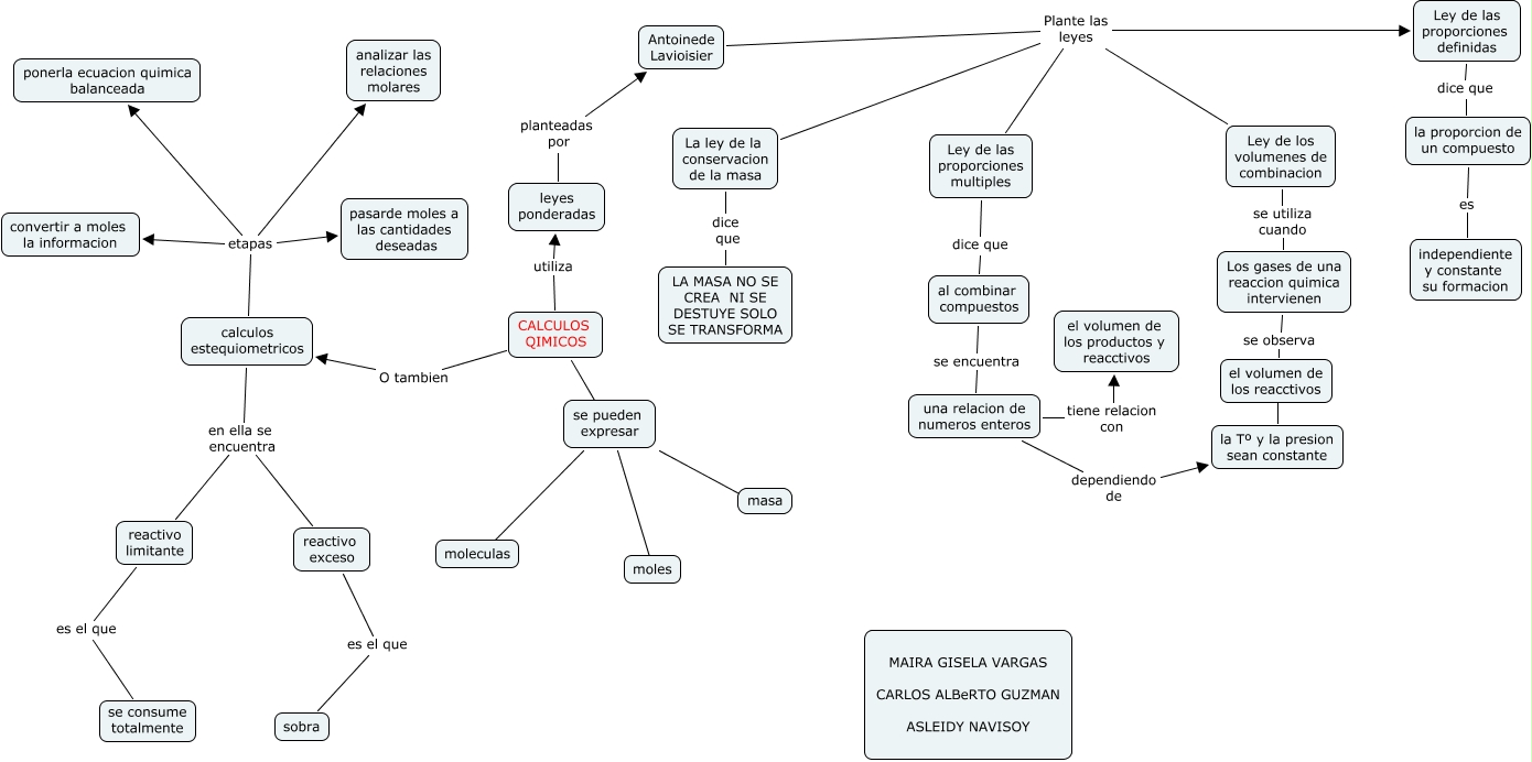
Este Cmap, tiene información relacionada con: calculo Quimikos carguz, calculos estequiometricos etapas pasarde moles a las cantidades deseadas, se pueden expresar ???? moles, Ley de las proporciones multiples dice que al combinar compuestos, CALCULOS QIMICOS O tambien calculos estequiometricos, Antoinede Lavioisier Plante las leyes Ley de las proporciones definidas, el volumen de los reacctivos ???? la Tº y la presion sean constante, Antoinede Lavioisier Plante las leyes Ley de las proporciones multiples, CALCULOS QIMICOS utiliza leyes ponderadas, al combinar compuestos se encuentra una relacion de numeros enteros, La ley de la conservacion de la masa dice que LA MASA NO SE CREA NI SE DESTUYE SOLO SE TRANSFORMA, reactivo exceso es el que sobra, leyes ponderadas planteadas por Antoinede Lavioisier, la proporcion de un compuesto es independiente y constante su formacion, calculos estequiometricos en ella se encuentra reactivo exceso, una relacion de numeros enteros dependiendo de la Tº y la presion sean constante, Antoinede Lavioisier Plante las leyes La ley de la conservacion de la masa, Antoinede Lavioisier Plante las leyes Ley de los volumenes de combinacion, Los gases de una reaccion quimica intervienen se observa el volumen de los reacctivos, se pueden expresar ???? masa, se pueden expresar ???? moleculas