Warning:
JavaScript is turned OFF. None of the links on this page will work until it is reactivated.
If you need help turning JavaScript On, click here.
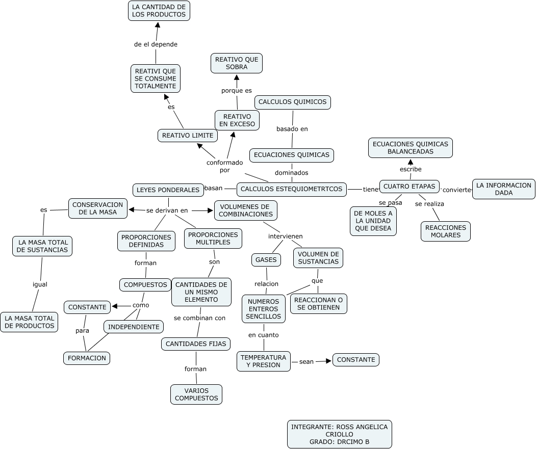
Este Cmap, tiene información relacionada con: CALCULOS QUIMICOS ross, CALCULOS ESTEQUIOMETRTCOS conformado por REATIVO EN EXCESO, CUATRO ETAPAS convierte LA INFORMACION DADA, VOLUMEN DE SUSTANCIAS que NUMEROS ENTEROS SENCILLOS, VOLUMENES DE COMBINACIONES intervienen GASES, REATIVI QUE SE CONSUME TOTALMENTE de el depende LA CANTIDAD DE LOS PRODUCTOS, COMPUESTOS como INDEPENDIENTE, ECUACIONES QUIMICAS dominados CALCULOS ESTEQUIOMETRTCOS, PROPORCIONES DEFINIDAS forman COMPUESTOS, CANTIDADES FIJAS forman VARIOS COMPUESTOS, CALCULOS ESTEQUIOMETRTCOS conformado por REATIVO LIMITE, VOLUMENES DE COMBINACIONES intervienen VOLUMEN DE SUSTANCIAS, NUMEROS ENTEROS SENCILLOS en cuanto TEMPERATURA Y PRESION, CALCULOS QUIMICOS basado en ECUACIONES QUIMICAS, LA MASA TOTAL DE SUSTANCIAS igual LA MASA TOTAL DE PRODUCTOS, CUATRO ETAPAS escribe ECUACIONES QUIMICAS BALANCEADAS, LEYES PONDERALES se derivan en PROPORCIONES MULTIPLES, LEYES PONDERALES se derivan en CONSERVACION DE LA MASA, CALCULOS ESTEQUIOMETRTCOS se basan LEYES PONDERALES, CONSERVACION DE LA MASA es LA MASA TOTAL DE SUSTANCIAS, VOLUMEN DE SUSTANCIAS que REACCIONAN O SE OBTIENEN