Warning:
JavaScript is turned OFF. None of the links on this page will work until it is reactivated.
If you need help turning JavaScript On, click here.
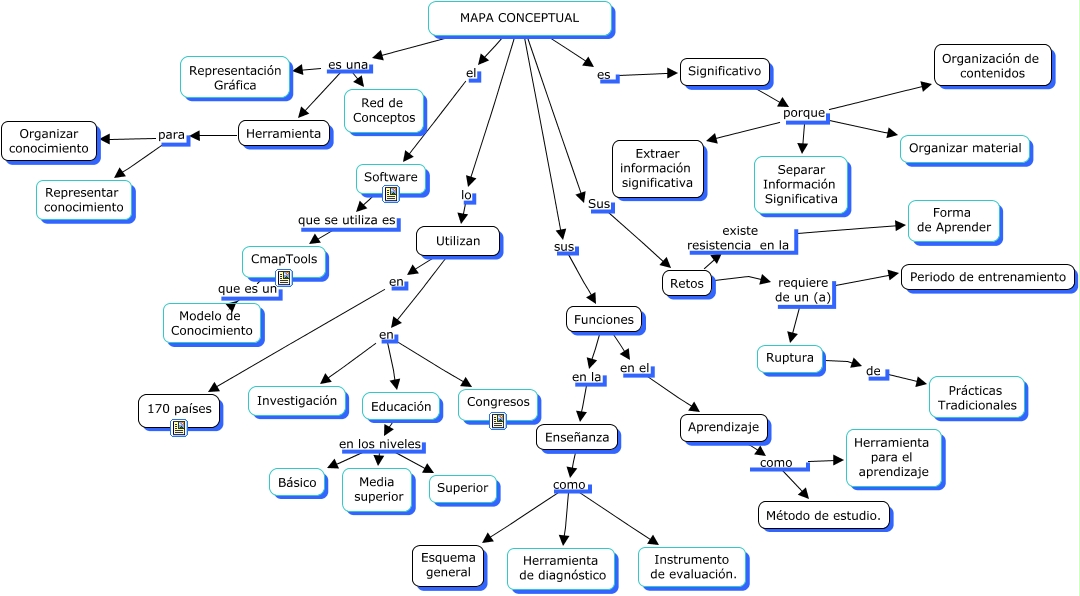
Este Cmap, tiene información relacionada con: Mapa Conceptual, Aprendizaje como Método de estudio., Utilizan en Congresos, Herramienta para Organizar conocimiento, MAPA CONCEPTUAL lo Utilizan, Herramienta para Representar conocimiento, Funciones en la Enseñanza, Educación en los niveles Básico, CmapTools que es un Modelo de Conocimiento, Retos requiere de un (a) Periodo de entrenamiento, Utilizan en Investigación, Utilizan en Educación, Retos requiere de un (a) Ruptura, Educación en los niveles Superior, Educación en los niveles Media superior, Ruptura de Prácticas Tradicionales, Enseñanza como Instrumento de evaluación., Significativo porque Extraer información significativa, Funciones en el Aprendizaje, Aprendizaje como Herramienta para el aprendizaje, Retos existe resistencia en la Forma de Aprender