Warning:
JavaScript is turned OFF. None of the links on this page will work until it is reactivated.
If you need help turning JavaScript On, click here.
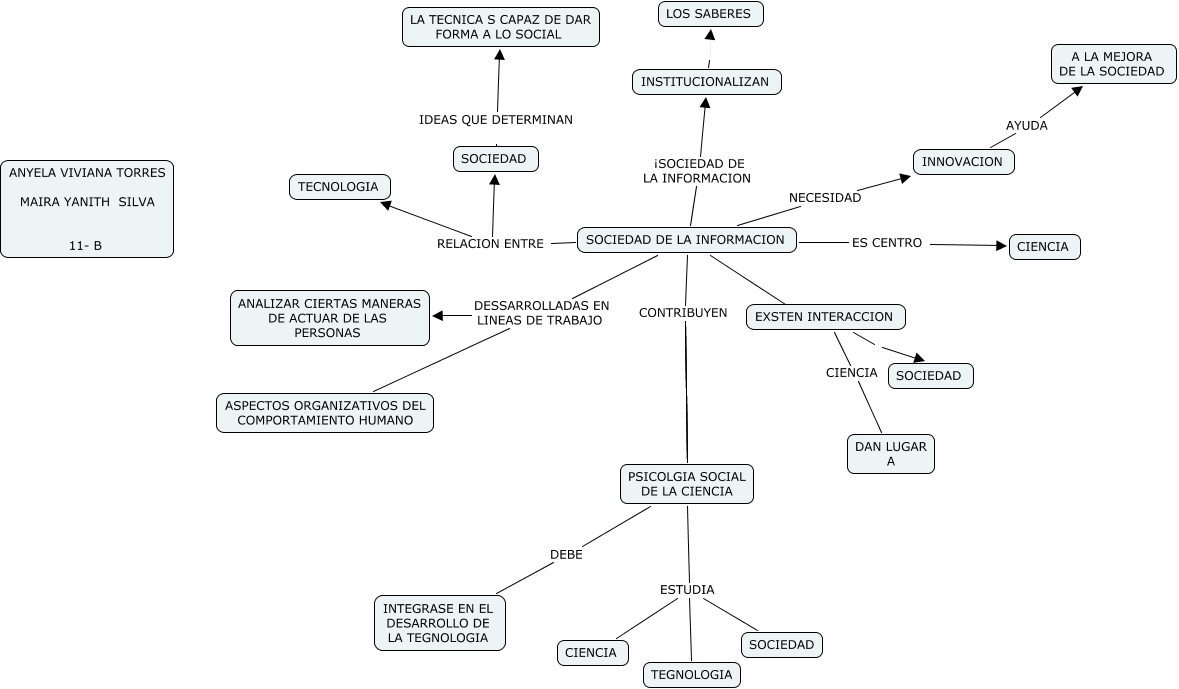
Este Cmap, tiene información relacionada con: ReadMeFirst, SOCIEDAD DE LA INFORMACION ¡SOCIEDAD DE LA INFORMACION INSTITUCIONALIZAN, EXSTEN INTERACCION CIENCIA DAN LUGAR A, SOCIEDAD DE LA INFORMACION RELACION ENTRE SOCIEDAD, EXSTEN INTERACCION SOCIEDAD, SOCIEDAD DE LA INFORMACION RELACION ENTRE TECNOLOGIA, SOCIEDAD DE LA INFORMACION DESSARROLLADAS EN LINEAS DE TRABAJO ASPECTOS ORGANIZATIVOS DEL COMPORTAMIENTO HUMANO, SOCIEDAD DE LA INFORMACION ES CENTRO CIENCIA, INSTITUCIONALIZAN LOS SABERES, SOCIEDAD DE LA INFORMACION CONTRIBUYEN PSICOLGIA SOCIAL DE LA CIENCIA, INNOVACION AYUDA A LA MEJORA DE LA SOCIEDAD, SOCIEDAD DE LA INFORMACION DESSARROLLADAS EN LINEAS DE TRABAJO ANALIZAR CIERTAS MANERAS DE ACTUAR DE LAS PERSONAS, PSICOLGIA SOCIAL DE LA CIENCIA ESTUDIA CIENCIA, SOCIEDAD DE LA INFORMACION NECESIDAD INNOVACION, PSICOLGIA SOCIAL DE LA CIENCIA ESTUDIA SOCIEDAD, PSICOLGIA SOCIAL DE LA CIENCIA DEBE INTEGRASE EN EL DESARROLLO DE LA TEGNOLOGIA, SOCIEDAD DE LA INFORMACION ???? EXSTEN INTERACCION, PSICOLGIA SOCIAL DE LA CIENCIA ESTUDIA TEGNOLOGIA, SOCIEDAD IDEAS QUE DETERMINAN LA TECNICA S CAPAZ DE DAR FORMA A LO SOCIAL