WARNING:
JavaScript is turned OFF. None of the links on this concept map will
work until it is reactivated.
If you need help turning JavaScript On, click here.
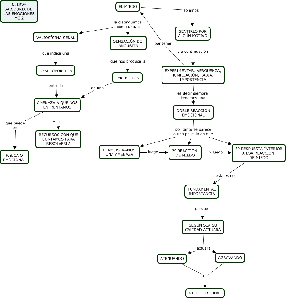
Este Cmap, tiene información relacionada con: El Miedo 2, DESPROPORCIÓN entre la AMENAZA A QUE NOS ENFRENTAMOS, AMENAZA A QUE NOS ENFRENTAMOS y los RECURSOS CON QUE CONTAMOS PARA RESOLVERLA, EL MIEDO la distinguimos como una/la VALIOSÍSIMA SEÑAL, DOBLE REACCIÓN EMOCIONAL por tanto se parece a una película en que 3º RESPUESTA INTERIOR A ESA REACCIÓN DE MIEDO, ATENUANDO el MIEDO ORIGINAL, 3º RESPUESTA INTERIOR A ESA REACCIÓN DE MIEDO esta es de FUNDAMENTAL IMPORTANCIA, DOBLE REACCIÓN EMOCIONAL por tanto se parece a una película en que 2º REACCIÓN DE MIEDO, SEGÚN SEA SU CALIDAD ACTUARÁ actuará AGRAVANDO, DOBLE REACCIÓN EMOCIONAL por tanto se parece a una película en que 1º REGISTRAMOS UNA AMENAZA, EXPERIMENTAR: VERGUENZA, HUMILLACIÓN, RABIA, IMPORTENCIA por tener EL MIEDO, EL MIEDO la distinguimos como una/la SENSACIÓN DE ANGUSTIA, SENSACIÓN DE ANGUSTIA que nos produce la PERCEPCIÓN, AMENAZA A QUE NOS ENFRENTAMOS que puede ser FÍSICA O EMOCIONAL, FUNDAMENTAL IMPORTANCIA porque SEGÚN SEA SU CALIDAD ACTUARÁ, 1º REGISTRAMOS UNA AMENAZA luego 2º REACCIÓN DE MIEDO, PERCEPCIÓN de una AMENAZA A QUE NOS ENFRENTAMOS, EL MIEDO solemos SENTIRLO POR ALGÚN MOTIVO, EXPERIMENTAR: VERGUENZA, HUMILLACIÓN, RABIA, IMPORTENCIA es decir siempre tenemos una DOBLE REACCIÓN EMOCIONAL, SENTIRLO POR ALGÚN MOTIVO y a cont¡nuación EXPERIMENTAR: VERGUENZA, HUMILLACIÓN, RABIA, IMPORTENCIA, AGRAVANDO el MIEDO ORIGINAL