WARNING:
JavaScript is turned OFF. None of the links on this concept map will
work until it is reactivated.
If you need help turning JavaScript On, click here.
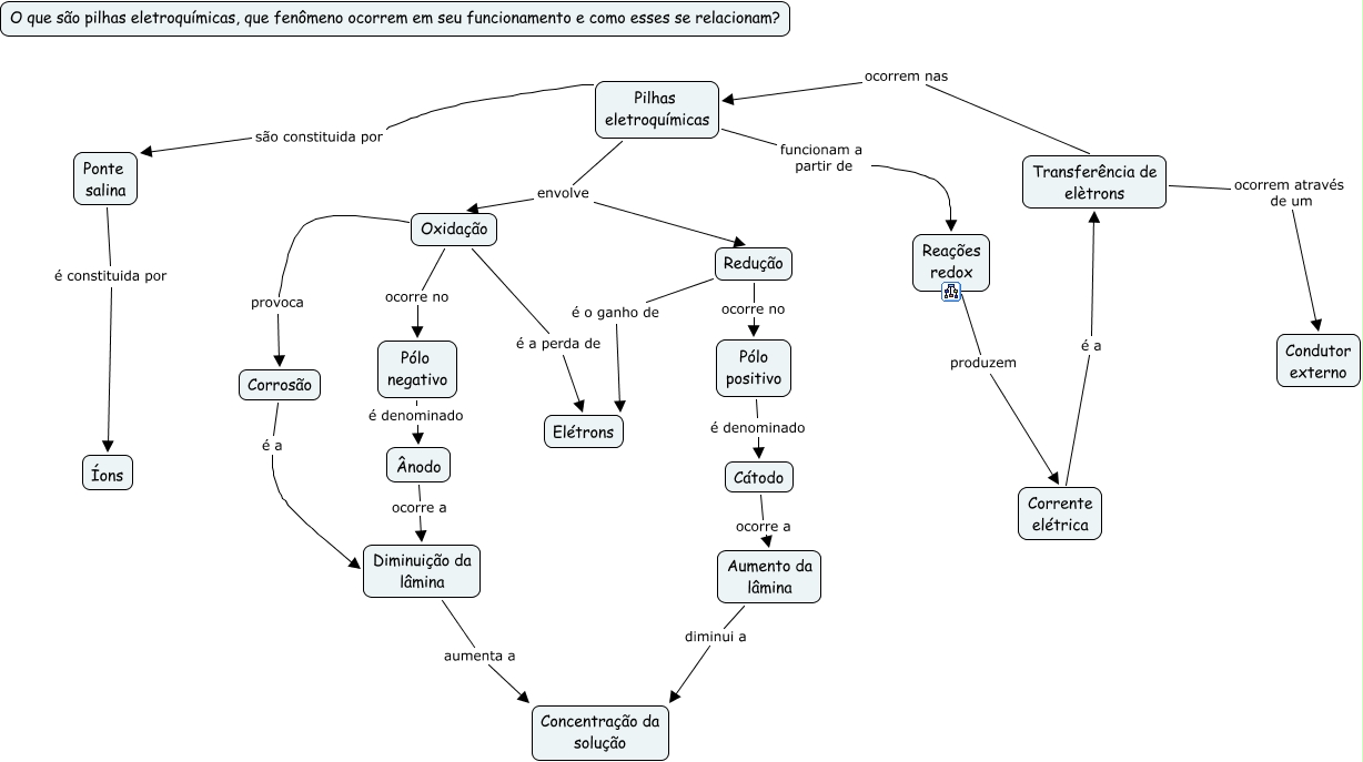
This Concept Map, created with IHMC CmapTools, has information related to: Pilha 2°B, Oxidação ocorre no Pólo negativo, Pólo positivo é denominado Cátodo, Pólo negativo é denominado Ânodo, Diminuição da lâmina aumenta a Concentração da solução, Oxidação provoca Corrosão, Cátodo ocorre a Aumento da lâmina, Pilhas eletroquímicas envolve Oxidação, Redução ocorre no Pólo positivo, Ânodo ocorre a Diminuição da lâmina, Transferência de elètrons ocorrem nas Pilhas eletroquímicas, Pilhas eletroquímicas funcionam a partir de Reações redox, Corrosão é a Diminuição da lâmina, Redução é o ganho de Elétrons, Ponte salina é constituida por Íons, Reações redox produzem Corrente elétrica, Transferência de elètrons ocorrem através de um Condutor externo, Aumento da lâmina diminui a Concentração da solução, Pilhas eletroquímicas são constituida por Ponte salina, Corrente elétrica é a Transferência de elètrons, Pilhas eletroquímicas envolve Redução