Warning:
JavaScript is turned OFF. None of the links on this page will work until it is reactivated.
If you need help turning JavaScript On, click here.
The Concept Map you are trying to access has information related to:
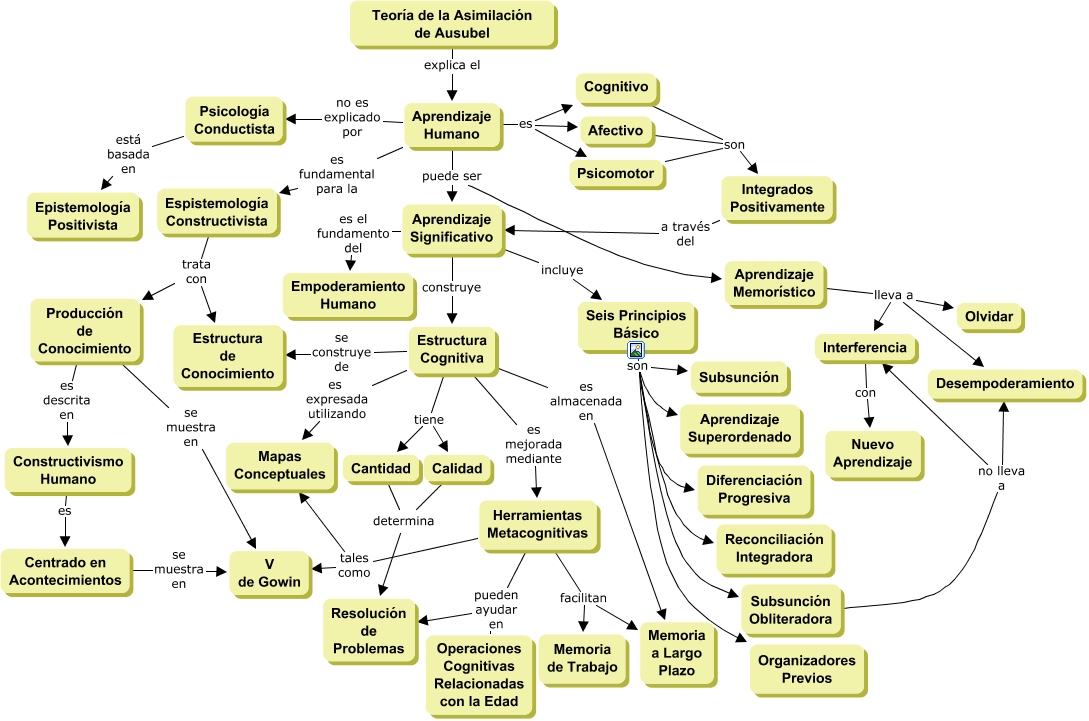
Ausubel Teoría Asimilación, Aprendizaje Memorístico lleva a Desempoderamiento, Herramientas Metacognitivas tales como Mapas Conceptuales, Herramientas Metacognitivas tales como V de Gowin, Herramientas Metacognitivas pueden ayudar en Resolución de Problemas, Seis Principios Básico son Aprendizaje Superordenado, Cognitivo son Integrados Positivamente, Aprendizaje Significativo construye Estructura Cognitiva, Cantidad determina Resolución de Problemas, Centrado en Acontecimientos se muestra en V de Gowin, Estructura Cognitiva tiene Calidad