Warning:
JavaScript is turned OFF. None of the links on this page will work until it is reactivated.
If you need help turning JavaScript On, click here.
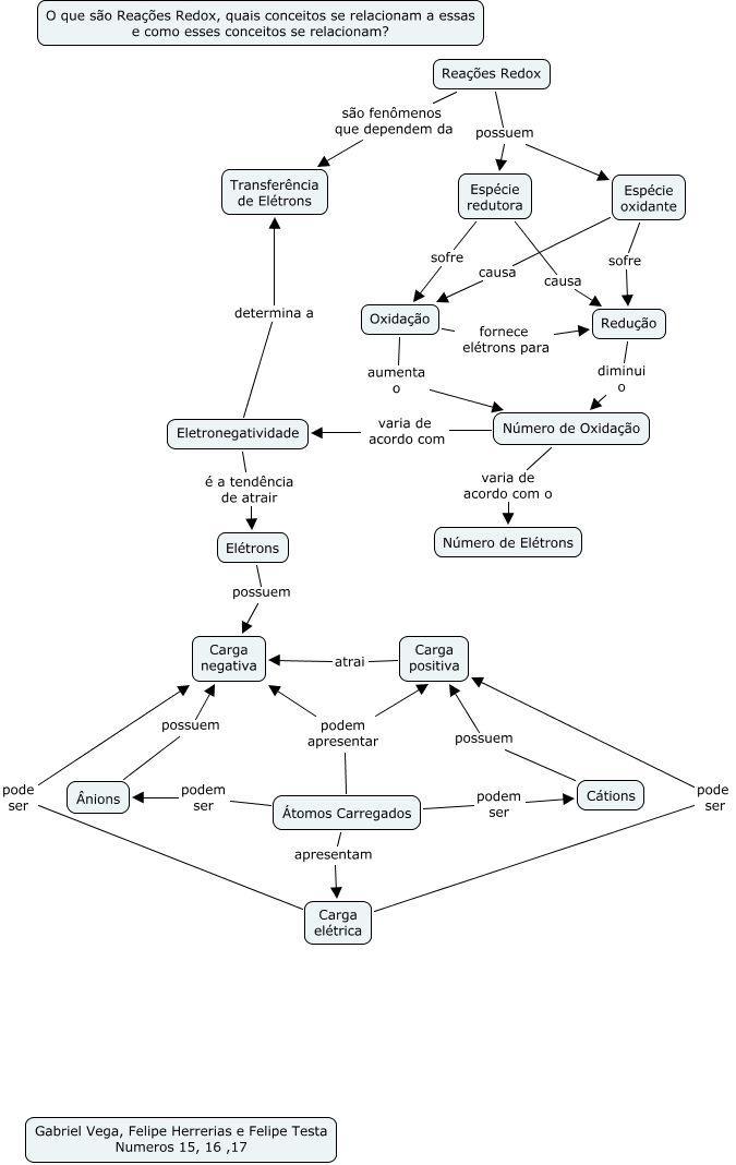
Esse mapa conceitual, produzido no IHMC CmapTools, tem a informação relacionada a: Reações Redox 2ºC, Carga elétrica pode ser Carga negativa, Átomos Carregados apresentam Carga elétrica, Cátions possuem Carga positiva, Oxidação aumenta o Número de Oxidação, Espécie redutora causa Redução, Reações Redox possuem Espécie redutora, Oxidação fornece elétrons para Redução, Eletronegatividade é a tendência de atrair Elétrons, Espécie redutora sofre Oxidação, Átomos Carregados podem apresentar Carga negativa, Átomos Carregados podem apresentar Carga positiva, Elétrons possuem Carga negativa, Átomos Carregados podem ser Cátions, Átomos Carregados podem ser Ânions, Espécie oxidante causa Oxidação, Reações Redox são fenômenos que dependem da Transferência de Elétrons, Eletronegatividade determina a Transferência de Elétrons, Número de Oxidação varia de acordo com o Número de Elétrons, Redução diminui o Número de Oxidação, Espécie oxidante sofre Redução