Warning:
JavaScript is turned OFF. None of the links on this page will work until it is reactivated.
If you need help turning JavaScript On, click here.
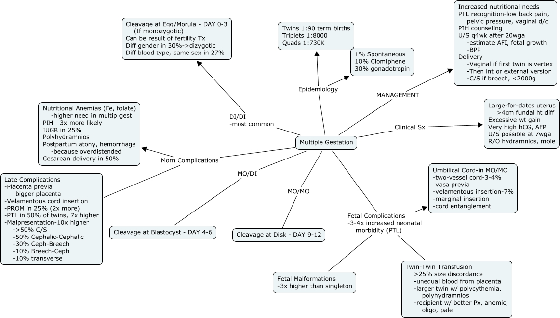
This Concept Map, created with IHMC CmapTools, has information related to: Multiple Gestation, Multiple Gestation Epidemiology Twins 1:90 term births Triplets 1:8000 Quads 1:730K, Multiple Gestation Clinical Sx Large-for-dates uterus ɰcm fundal ht diff Excessive wt gain Very high hCG, AFP U/S possible at 7wga R/O hydramnios, mole, Multiple Gestation Mom Complications Late Complications -Placenta previa -bigger placenta -Velamentous cord insertion -PROM in 25% (2x more) -PTL in 50% of twins, 7x higher -Malpresentation-10x higher -ᡪ% C/S -50% Cephalic-Cephalic -30% Ceph-Breech -10% Breech-Ceph -10% transverse, Multiple Gestation Fetal Complications -3-4x increased neonatal morbidity (PTL) Fetal Malformations -3x higher than singleton, Multiple Gestation DI/DI -most common Cleavage at Egg/Morula - DAY 0-3 (If monozygotic) Can be result of fertility Tx Diff gender in 30%->dizygotic Diff blood type, same sex in 27%, Multiple Gestation MO/MO Cleavage at Disk - DAY 9-12, Multiple Gestation Epidemiology 1% Spontaneous 10% Clomiphene 30% gonadotropin, Multiple Gestation Mom Complications Nutritional Anemias (Fe, folate) -higher need in multip gest PIH - 3x more likely IUGR in 25% Polyhydramnios Postpartum atony, hemorrhage -because overdistended Cesarean delivery in 50%, Multiple Gestation Fetal Complications -3-4x increased neonatal morbidity (PTL) Umbilical Cord-in MO/MO -two-vessel cord-3-4% -vasa previa -velamentous insertion-7% -marginal insertion -cord entanglement, Multiple Gestation MANAGEMENT Increased nutritional needs PTL recognition-low back pain, pelvic pressure, vaginal d/c PIH counseling U/S q4wk after 20wga -estimate AFI, fetal growth -BPP Delivery -Vaginal if first twin is vertex -Then int or external version -C/S if breech, g, Multiple Gestation MO/DI Cleavage at Blastocyst - DAY 4-6, Multiple Gestation Fetal Complications -3-4x increased neonatal morbidity (PTL) Twin-Twin Transfusion ᡑ% size discordance -unequal blood from placenta -larger twin w/ polycythemia, polyhydramnios -recipient w/ better Px, anemic, oligo, pale