WARNING:
JavaScript is turned OFF. None of the links on this concept map will
work until it is reactivated.
If you need help turning JavaScript On, click here.
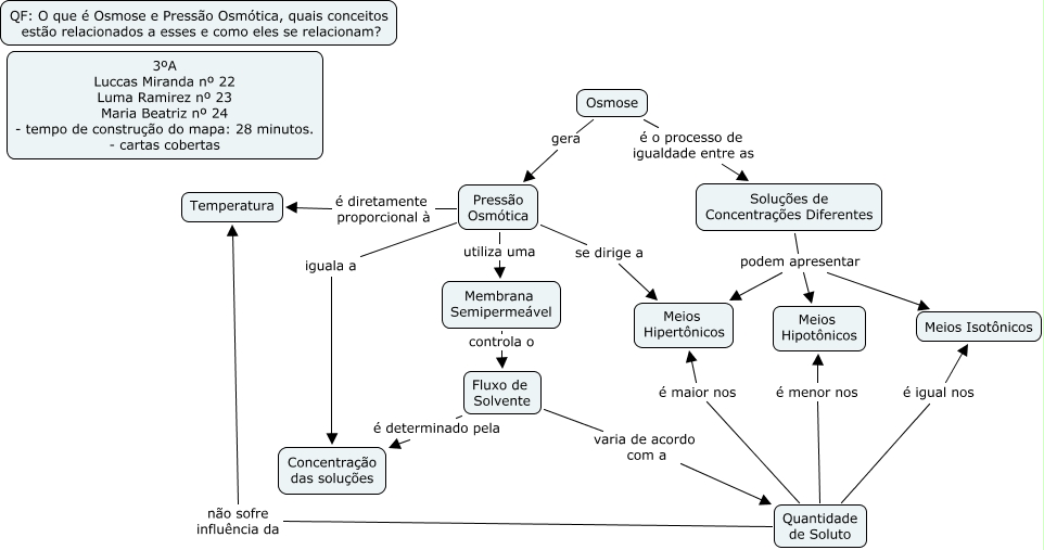
This Concept Map, created with IHMC CmapTools, has information related to: Osmose - Luccas, Luma e Maria Beatriz 3A, Quantidade de Soluto não sofre influência da Temperatura, Soluções de Concentrações Diferentes podem apresentar Meios Hipotônicos, Osmose gera Pressão Osmótica, Pressão Osmótica é diretamente proporcional à Temperatura, Quantidade de Soluto é igual nos Meios Isotônicos, Fluxo de Solvente varia de acordo com a Quantidade de Soluto, Quantidade de Soluto é menor nos Meios Hipotônicos, Soluções de Concentrações Diferentes podem apresentar Meios Isotônicos, Soluções de Concentrações Diferentes podem apresentar Meios Hipertônicos, Osmose é o processo de igualdade entre as Soluções de Concentrações Diferentes, Membrana Semipermeável controla o Fluxo de Solvente, Pressão Osmótica utiliza uma Membrana Semipermeável, Pressão Osmótica se dirige a Meios Hipertônicos, Quantidade de Soluto é maior nos Meios Hipertônicos, Fluxo de Solvente é determinado pela Concentração das soluções, Pressão Osmótica iguala a Concentração das soluções