Warning:
JavaScript is turned OFF. None of the links on this page will work until it is reactivated.
If you need help turning JavaScript On, click here.
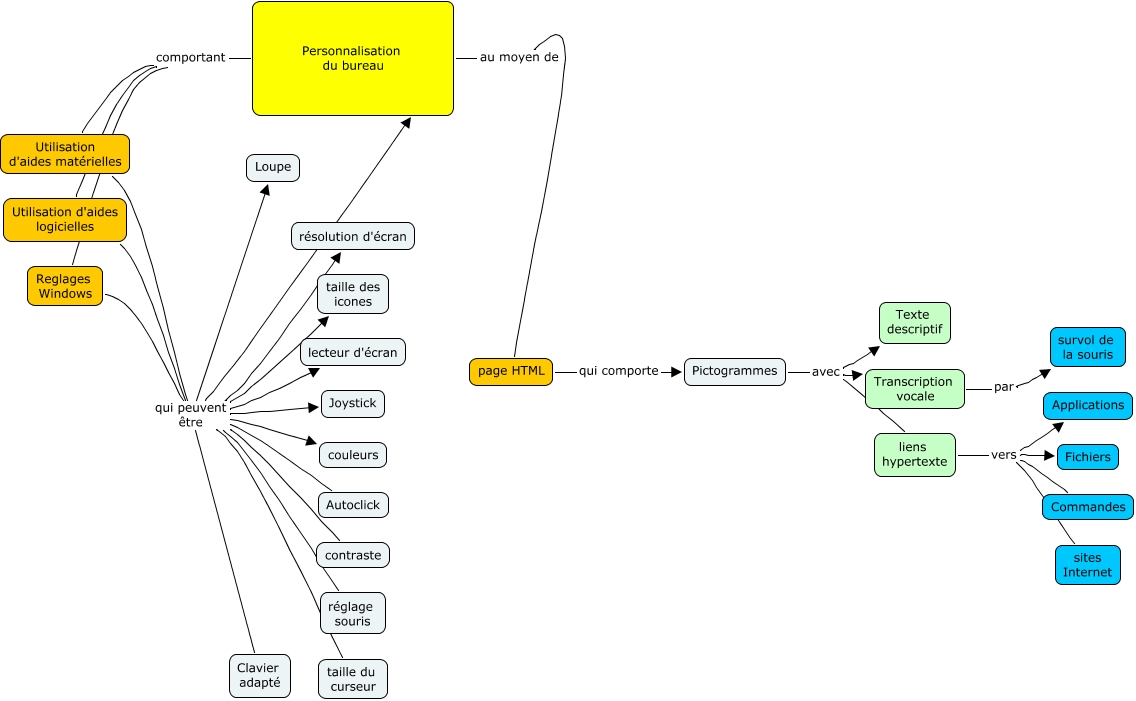
This Concept Map, created with IHMC CmapTools, has information related to: Bureau-adapté2, Utilisation d'aides matérielles qui peuvent être taille des icones, Utilisation d'aides logicielles qui peuvent être Joystick, Reglages Windows qui peuvent être résolution d'écran, Utilisation d'aides logicielles qui peuvent être contraste, Reglages Windows qui peuvent être réglage souris, Utilisation d'aides logicielles qui peuvent être couleurs, Reglages Windows qui peuvent être couleurs, Utilisation d'aides matérielles qui peuvent être Personnalisation du bureau, Reglages Windows qui peuvent être Personnalisation du bureau, Reglages Windows qui peuvent être taille du curseur, Utilisation d'aides logicielles qui peuvent être taille des icones, Utilisation d'aides matérielles qui peuvent être contraste, liens hypertexte vers sites Internet, liens hypertexte vers Commandes, Utilisation d'aides logicielles qui peuvent être Personnalisation du bureau, Transcription vocale par survol de la souris, Reglages Windows qui peuvent être Loupe, Utilisation d'aides logicielles qui peuvent être Autoclick, Personnalisation du bureau au moyen de page HTML, Reglages Windows qui peuvent être lecteur d'écran