Warning:
JavaScript is turned OFF. None of the links on this page will work until it is reactivated.
If you need help turning JavaScript On, click here.
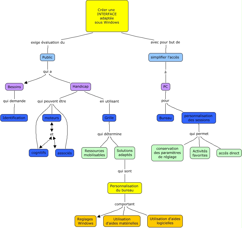
This Concept Map, created with IHMC CmapTools, has information related to: Bureau-adapté1, Besoins qui demande Identification, Handicap qui peuvent être moteurs, Handicap qui peuvent être cognitifs, moteurs et cognitifs, Solutions adaptés qui sont Personnalisation du bureau, Handicap en utilisant Grille, Créer une INTERFACE adaptée sous Windows avec pour but de simplifier l'accès, personnalisation des sessions qui permet conservation des paramètres de réglage, Personnalisation du bureau comportant Utilisation d'aides logicielles, Public qui a Besoins, Grille qui détermine Solutions adaptés, Créer une INTERFACE adaptée sous Windows exige évaluation du Public, Handicap qui peuvent être associés, PC pour Bureau, simplifier l'accès à PC, personnalisation des sessions qui permet accés direct, Personnalisation du bureau comportant Utilisation d'aides matérielles, Grille qui détermine Ressources mobilisables, PC pour personnalisation des sessions, Personnalisation du bureau comportant Reglages Windows