Warning:
JavaScript is turned OFF. None of the links on this page will work until it is reactivated.
If you need help turning JavaScript On, click here.
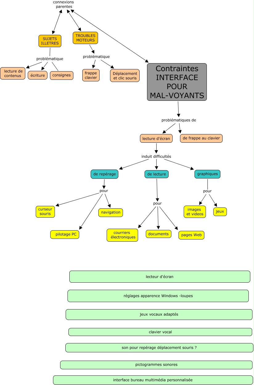
This Concept Map, created with IHMC CmapTools, has information related to: Plan mal-voyants+illétrés, graphiques pour jeux, de repérage pour pilotage PC, de repérage pour navigation, Contraintes INTERFACE POUR MAL-VOYANTS problématiques de lecture d'écran, SUJETS ILLETRES problématique consignes, lecture d'écran induit difficultés de lecture, lecture d'écran induit difficultés de repérage, de repérage pour curseur souris, TROUBLES MOTEURS problématique frappe clavier, de lecture pour documents, TROUBLES MOTEURS problématique Déplacement et clic souris, Contraintes INTERFACE POUR MAL-VOYANTS problématiques de de frappe au clavier, Contraintes INTERFACE POUR MAL-VOYANTS connexions parentes SUJETS ILLETRES, de lecture pour courriers électroniques, de lecture pour pages Web, graphiques pour images et videos, SUJETS ILLETRES problématique écriture, SUJETS ILLETRES problématique lecture de contenus, lecture d'écran induit difficultés graphiques, Contraintes INTERFACE POUR MAL-VOYANTS connexions parentes TROUBLES MOTEURS