Warning:
JavaScript is turned OFF. None of the links on this page will work until it is reactivated.
If you need help turning JavaScript On, click here.
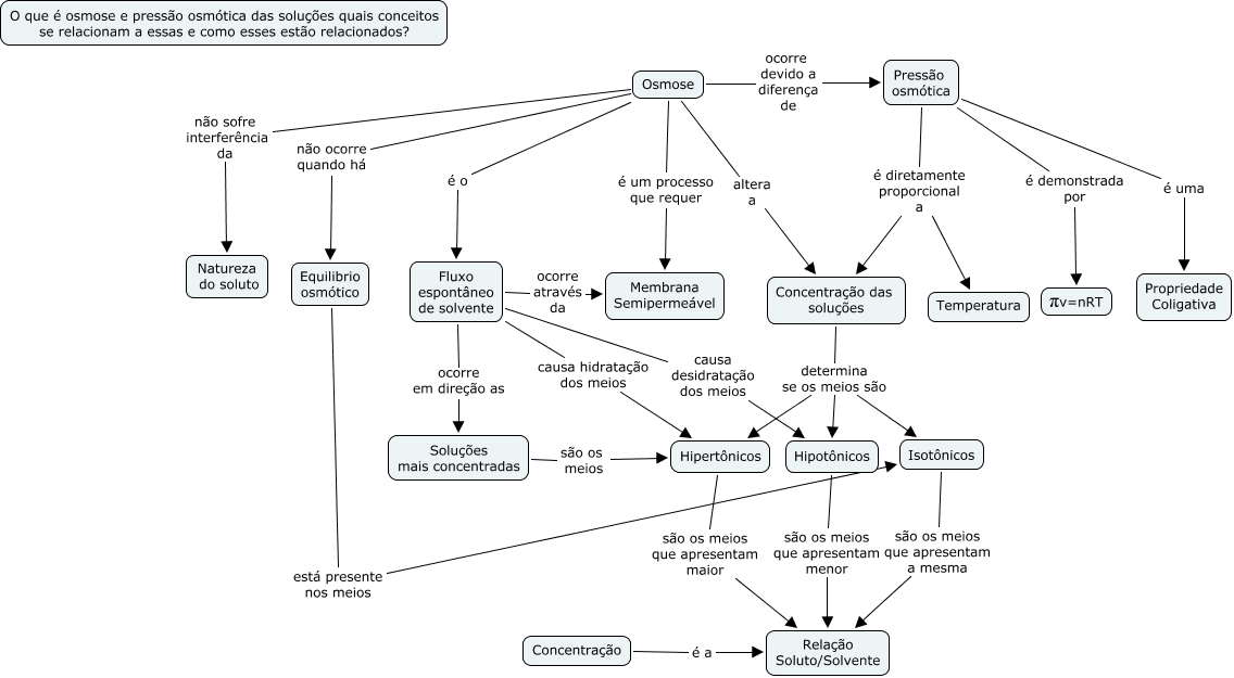
Esse mapa conceitual, produzido no IHMC CmapTools, tem a informação relacionada a: osmose 3B, Pressão osmótica é diretamente proporcional a Temperatura, Osmose altera a Concentração das soluções, Hipotônicos são os meios que apresentam menor Relação Soluto/Solvente, Concentração das soluções determina se os meios são Isotônicos, Equilibrio osmótico está presente nos meios Isotônicos, Osmose não sofre interferência da Natureza do soluto, Soluções mais concentradas são os meios Hipertônicos, Osmose é o Fluxo espontâneo de solvente, Concentração é a Relação Soluto/Solvente, Fluxo espontâneo de solvente ocorre através da Membrana Semipermeável, Hipertônicos são os meios que apresentam maior Relação Soluto/Solvente, Pressão osmótica é uma Propriedade Coligativa, Fluxo espontâneo de solvente causa desidratação dos meios Hipotônicos, Pressão osmótica é demonstrada por πv=nRT, Fluxo espontâneo de solvente ocorre em direção as Soluções mais concentradas, Pressão osmótica é diretamente proporcional a Concentração das soluções, Fluxo espontâneo de solvente causa hidratação dos meios Hipertônicos, Osmose não ocorre quando há Equilibrio osmótico, Osmose ocorre devido a diferença de Pressão osmótica, Concentração das soluções determina se os meios são Hipotônicos