Warning:
JavaScript is turned OFF. None of the links on this page will work until it is reactivated.
If you need help turning JavaScript On, click here.
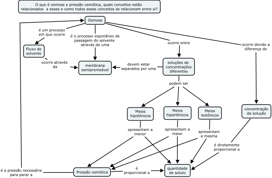
Esse mapa conceitual, produzido no IHMC CmapTools, tem a informação relacionada a: O que é osmose, soluções de concentrações diferentes podem ser Meios hipertônicos, Meios hipertônicos apresentam a maior Pressão osmótica, soluções de concentrações diferentes podem ser Meios hipotônicos, Fluxo de solvente ocorre através da membrana semipremeável, Meios isotônicos apresentam a mesma quantidade de soluto, concentração da solução é diretamente proporcional a quantidade de soluto, Meios hipertônicos apresentam a maior quantidade de soluto, soluções de concentrações diferentes devem estar separados por uma membrana semipremeável, Meios hipotônicos apresentam a menor Pressão osmótica, Osmose ocorre devido a diferença de concentração da solução, Osmose é o processo esponâneo de passagem do solvente através de uma membrana semipremeável, Meios isotônicos apresentam a mesma Pressão osmótica, Osmose é um processo em que ocorre Fluxo de solvente, Pressão osmótica é a pressão necessária para parar a Osmose, Pressão osmótica é proporcional a quantidade de soluto, Osmose ocorre entre soluções de concentrações diferentes, Meios hipotônicos apresentam a menor quantidade de soluto, soluções de concentrações diferentes podem ser Meios isotônicos