Warning:
JavaScript is turned OFF. None of the links on this page will work until it is reactivated.
If you need help turning JavaScript On, click here.
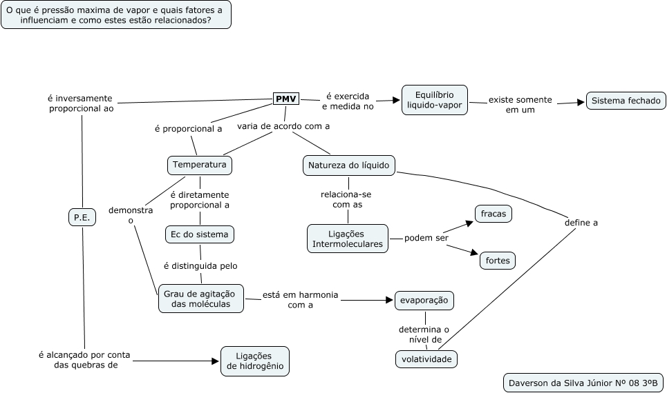
Esse mapa conceitual, produzido no IHMC CmapTools, tem a informação relacionada a: Dave PMV, Temperatura demonstra o Grau de agitação das moléculas, Natureza do líquido relaciona-se com as Ligações Intermoleculares, Temperatura é diretamente proporcional a Ec do sistema, Equilíbrio liquido-vapor existe somente em um Sistema fechado, P.E. é alcançado por conta das quebras de Ligações de hidrogênio, PMV varia de acordo com a Natureza do líquido, PMV é exercida e medida no Equilíbrio liquido-vapor, PMV é proporcional a Temperatura, Grau de agitação das moléculas está em harmonia com a evaporação, Natureza do líquido define a volatividade, evaporação determina o nível de volatividade, Ligações Intermoleculares podem ser fracas, Ec do sistema é distinguida pelo Grau de agitação das moléculas, Ligações Intermoleculares podem ser fortes, PMV varia de acordo com a Temperatura, PMV é inversamente proporcional ao P.E.