Warning:
JavaScript is turned OFF. None of the links on this page will work until it is reactivated.
If you need help turning JavaScript On, click here.
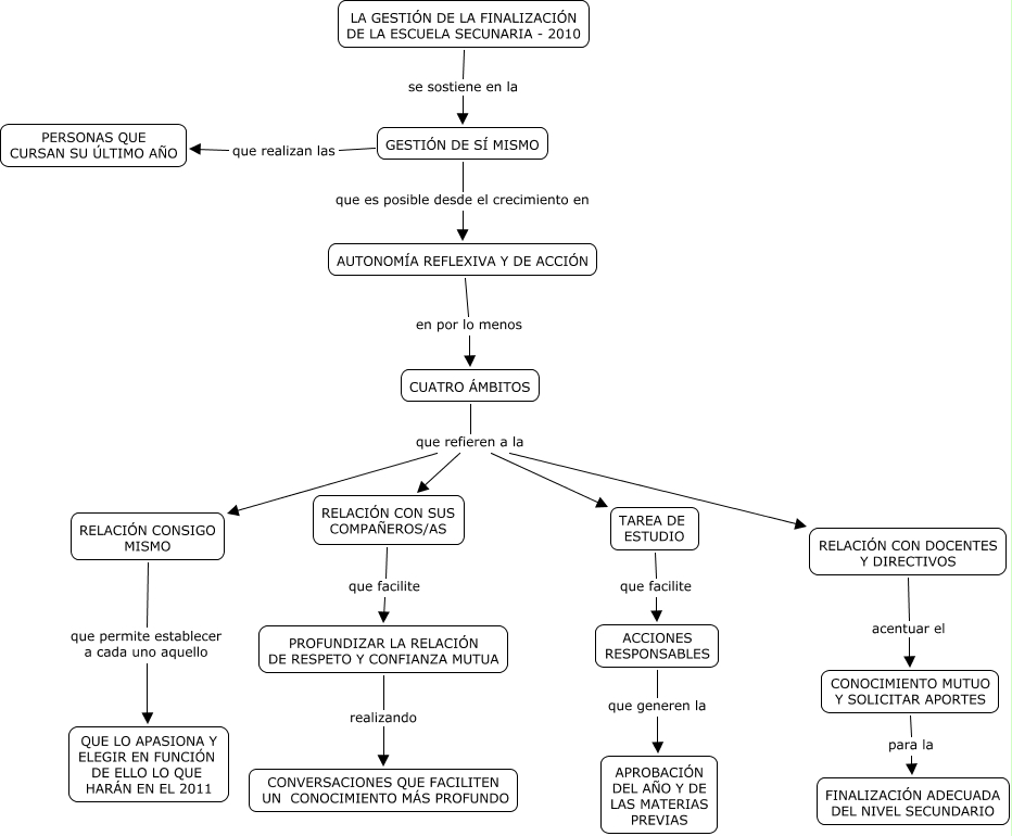
Este Cmap, tiene información relacionada con: Gestión de la finalización nivel secundario, PROFUNDIZAR LA RELACIÓN DE RESPETO Y CONFIANZA MUTUA realizando CONVERSACIONES QUE FACILITEN UN CONOCIMIENTO MÁS PROFUNDO, CUATRO ÁMBITOS que refieren a la RELACIÓN CONSIGO MISMO, TAREA DE ESTUDIO que facilite ACCIONES RESPONSABLES, RELACIÓN CON SUS COMPAÑEROS/AS que facilite PROFUNDIZAR LA RELACIÓN DE RESPETO Y CONFIANZA MUTUA, GESTIÓN DE SÍ MISMO que realizan las PERSONAS QUE CURSAN SU ÚLTIMO AÑO, ACCIONES RESPONSABLES que generen la APROBACIÓN DEL AÑO Y DE LAS MATERIAS PREVIAS, LA GESTIÓN DE LA FINALIZACIÓN DE LA ESCUELA SECUNARIA - 2010 se sostiene en la GESTIÓN DE SÍ MISMO, RELACIÓN CON DOCENTES Y DIRECTIVOS acentuar el CONOCIMIENTO MUTUO Y SOLICITAR APORTES, GESTIÓN DE SÍ MISMO que es posible desde el crecimiento en AUTONOMÍA REFLEXIVA Y DE ACCIÓN, RELACIÓN CONSIGO MISMO que permite establecer a cada uno aquello QUE LO APASIONA Y ELEGIR EN FUNCIÓN DE ELLO LO QUE HARÁN EN EL 2011, CUATRO ÁMBITOS que refieren a la TAREA DE ESTUDIO, AUTONOMÍA REFLEXIVA Y DE ACCIÓN en por lo menos CUATRO ÁMBITOS, CUATRO ÁMBITOS que refieren a la RELACIÓN CON SUS COMPAÑEROS/AS, CONOCIMIENTO MUTUO Y SOLICITAR APORTES para la FINALIZACIÓN ADECUADA DEL NIVEL SECUNDARIO, CUATRO ÁMBITOS que refieren a la RELACIÓN CON DOCENTES Y DIRECTIVOS