Warning:
JavaScript is turned OFF. None of the links on this page will work until it is reactivated.
If you need help turning JavaScript On, click here.
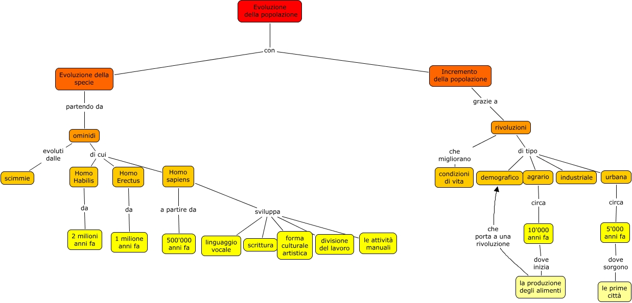
Questa Cmap, creata con IHMC CmapTools, contiene informazioni relative a: Evoluzione popolazione, rivoluzioni che migliorano condizioni di vita, Evoluzione della specie partendo da ominidi, Homo sapiens sviluppa divisione del lavoro, ominidi di cui Homo Erectus, rivoluzioni di tipo urbana, 5'000 anni fa dove sorgono le prime città, agrario circa 10'000 anni fa, Homo Habilis da 2 milioni anni fa, Evoluzione della popolazione con Incremento della popolazione, Homo sapiens sviluppa linguaggio vocale, Incremento della popolazione grazie a rivoluzioni, ominidi evoluti dalle scimmie, rivoluzioni di tipo agrario, rivoluzioni di tipo demografico, urbana circa 5'000 anni fa, Homo sapiens a partire da 500'000 anni fa, Homo sapiens sviluppa le attività manuali, Homo sapiens sviluppa scrittura, ominidi di cui Homo sapiens, Homo sapiens sviluppa forma culturale artistica