Warning:
JavaScript is turned OFF. None of the links on this page will work until it is reactivated.
If you need help turning JavaScript On, click here.
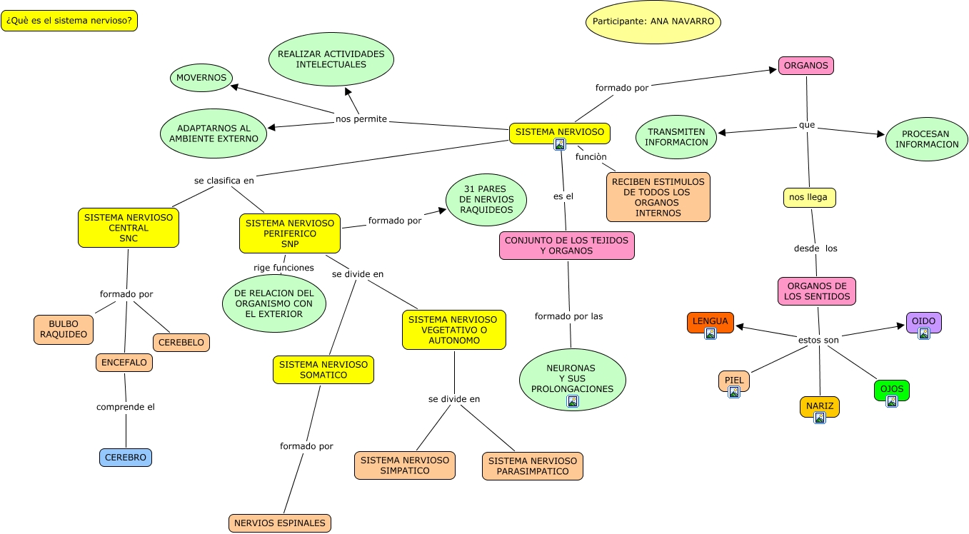
Este Cmap, tiene información relacionada con: Sistema Nervioso, SISTEMA NERVIOSO es el CONJUNTO DE LOS TEJIDOS Y ORGANOS, ORGANOS que PROCESAN INFORMACION, SISTEMA NERVIOSO funciòn RECIBEN ESTIMULOS DE TODOS LOS ORGANOS INTERNOS, SISTEMA NERVIOSO VEGETATIVO O AUTONOMO se divide en SISTEMA NERVIOSO PARASIMPATICO, ORGANOS DE LOS SENTIDOS estos son PIEL, SISTEMA NERVIOSO CENTRAL SNC formado por BULBO RAQUIDEO, SISTEMA NERVIOSO CENTRAL SNC formado por CEREBELO, SISTEMA NERVIOSO PERIFERICO SNP formado por 31 PARES DE NERVIOS RAQUIDEOS, ORGANOS que nos llega, ORGANOS DE LOS SENTIDOS estos son OIDO, SISTEMA NERVIOSO nos permite MOVERNOS, SISTEMA NERVIOSO PERIFERICO SNP se divide en SISTEMA NERVIOSO SOMATICO, SISTEMA NERVIOSO PERIFERICO SNP se divide en SISTEMA NERVIOSO VEGETATIVO O AUTONOMO, SISTEMA NERVIOSO nos permite REALIZAR ACTIVIDADES INTELECTUALES, SISTEMA NERVIOSO se clasifica en SISTEMA NERVIOSO PERIFERICO SNP, ORGANOS DE LOS SENTIDOS estos son LENGUA, ORGANOS que TRANSMITEN INFORMACION, SISTEMA NERVIOSO se clasifica en SISTEMA NERVIOSO CENTRAL SNC, SISTEMA NERVIOSO VEGETATIVO O AUTONOMO se divide en SISTEMA NERVIOSO SIMPATICO, SISTEMA NERVIOSO SOMATICO formado por NERVIOS ESPINALES