Warning:
JavaScript is turned OFF. None of the links on this page will work until it is reactivated.
If you need help turning JavaScript On, click here.
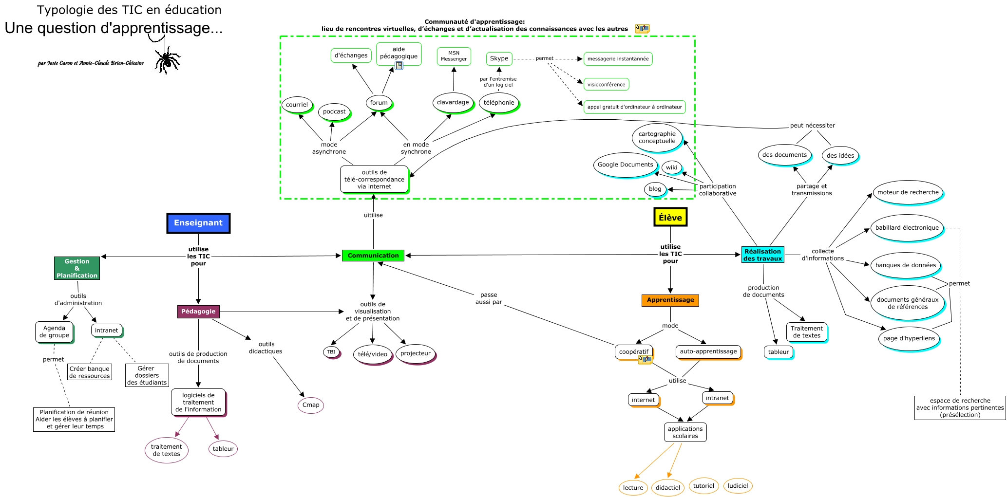
Cette carte conceptuelle, cree avec IHMC CmapTools, contient des informations liees a : modif_25_02_ACBC, coopératif utilise intranet, Réalisation des travaux partage et transmissions des documents, coopératif passe aussi par Communication, documents généraux de références permet espace de recherche avec informations pertinentes (présélection), internet applications scolaires, Réalisation des travaux collecte d'informations babillard électronique, Réalisation des travaux collecte d'informations page d'hyperliens, auto-apprentissage utilise intranet, Skype permet messagerie instantannée, outils de télé-correspondance via internet en mode synchrone clavardage, Pédagogie outils de visualisation et de présentation TBI, logiciels de traitement de l'information traitement de textes, Réalisation des travaux participation collaborative cartographie conceptuelle, logiciels de traitement de l'information tableur, Agenda de groupe permet Planification de réunion Aider les élèves à planifier et gérer leur temps, Réalisation des travaux collecte d'informations moteur de recherche, Réalisation des travaux collecte d'informations banques de données, Réalisation des travaux participation collaborative blog, intranet Gérer dossiers des étudiants, Pédagogie outils de visualisation et de présentation télé/video