Warning:
JavaScript is turned OFF. None of the links on this page will work until it is reactivated.
If you need help turning JavaScript On, click here.
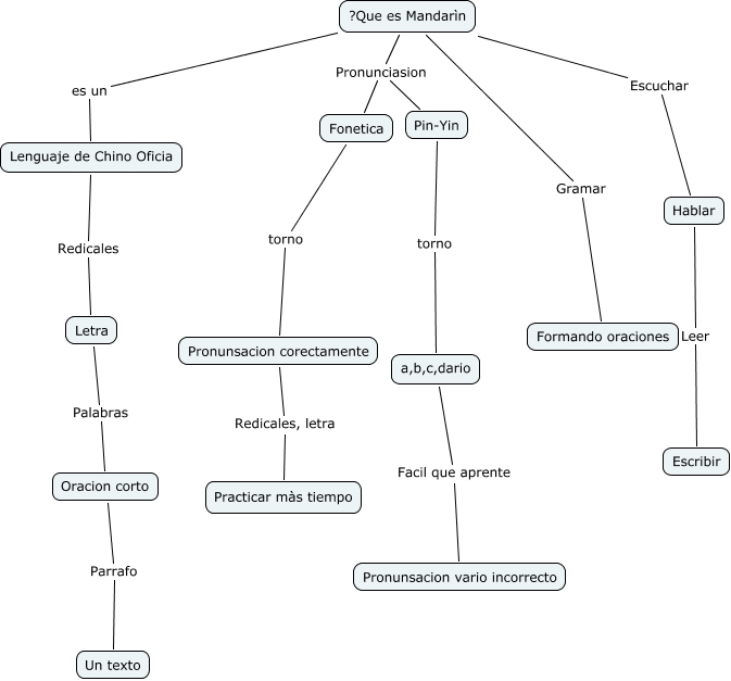
The Concept Map you are trying to access has information related to:
Mapa Conceptuales, ?Que es Mandarìn Pronunciasion Fonetica, a,b,c,dario Facil que aprente Pronunsacion vario incorrecto, Fonetica torno Pronunsacion corectamente, ?Que es Mandarìn Escuchar Hablar, ?Que es Mandarìn Gramar Formando oraciones, ?Que es Mandarìn es un Lenguaje de Chino Oficia, Lenguaje de Chino Oficia Redicales Letra, Pronunsacion corectamente Redicales, letra Practicar màs tiempo, Hablar Leer Escribir, Pin-Yin torno a,b,c,dario