Warning:
JavaScript is turned OFF. None of the links on this page will work until it is reactivated.
If you need help turning JavaScript On, click here.
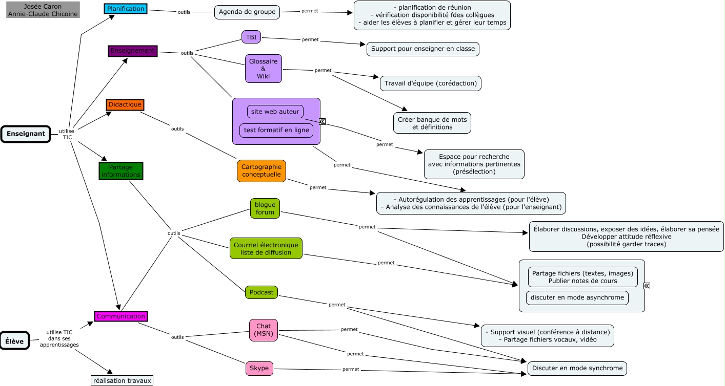
Cette carte conceptuelle, cree avec IHMC CmapTools, contient des informations liees a : PED879_Travail1, Didactique outils Cartographie conceptuelle, Podcast permet - Support visuel (conférence à distance) - Partage fichiers vocaux, vidéo, Planification outils Agenda de groupe, Partage informations outils blogue forum, blogue forum permet ????, Enseignant utilise TIC Planification, Enseignant utilise TIC Partage informations, Cartographie conceptuelle permet - Autorégulation des apprentissages (pour l'élève) - Analyse des connaissances de l'élève (pour l'enseignant), Enseignement outils Glossaire & Wiki, Enseignement outils TBI, site web auteur permet Espace pour recherche avec informations pertinentes (présélection), Podcast permet Discuter en mode synchrome, Enseignant utilise TIC Communication, Partage informations outils Podcast, Partage informations outils Courriel électronique liste de diffusion, Skype permet Discuter en mode synchrome, TBI permet Support pour enseigner en classe, Glossaire & Wiki permet Créer banque de mots et définitions, Enseignant utilise TIC Enseignement, Communication outils Chat (MSN)