Warning:
JavaScript is turned OFF. None of the links on this page will work until it is reactivated.
If you need help turning JavaScript On, click here.
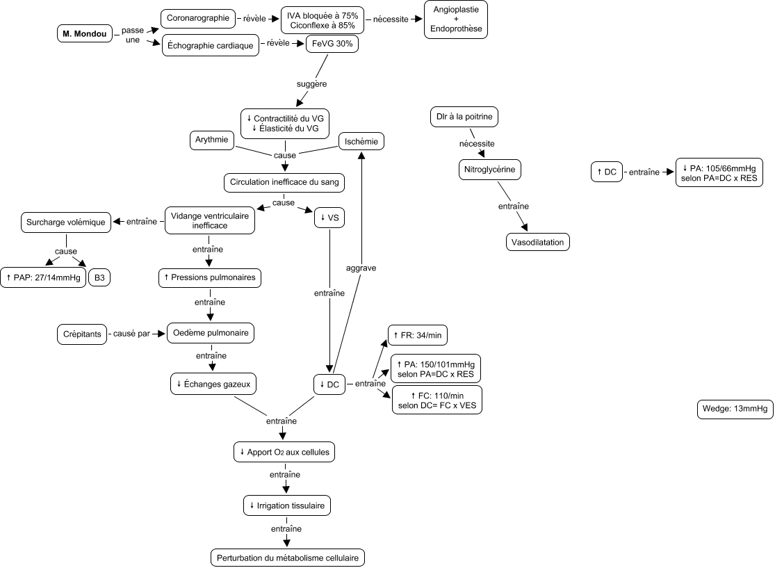
Cette carte conceptuelle, cree avec IHMC CmapTools, contient des informations liees a : APSIC 5 Soins critiques, ↑ Pressions pulmonaires entraîne Oedème pulmonaire, Ischémie cause Circulation inefficace du sang, ↓ VS entraîne ↓ DC, Surcharge volémique cause ↑ PAP: 27/14mmHg, FeVG 30% suggère ↓ Contractilité du VG ↓ Élasticité du VG, ↑ DC entraîne ↓ PA: 105/66mmHg selon PA=DC x RES, Circulation inefficace du sang cause Vidange ventriculaire inefficace, IVA bloquée à 75% Ciconflexe à 85% nécessite Angioplastie + Endoprothèse, ↓ DC entraîne ↓ Apport O2 aux cellules, ↓ Apport O2 aux cellules entraîne ↓ Irrigation tissulaire, M. Mondou passe une Échographie cardiaque, Vidange ventriculaire inefficace entraîne Surcharge volémique, ↓ DC entraîne ↑ PA: 150/101mmHg selon PA=DC x RES, Circulation inefficace du sang cause ↓ VS, M. Mondou passe une Coronarographie, ↓ DC entraîne ↑ FC: 110/min selon DC= FC x VES, ↓ Irrigation tissulaire entraîne Perturbation du métabolisme cellulaire, ↓ DC entraîne ↑ FR: 34/min, Nitroglycérine entraîne Vasodilatation, Coronarographie révèle IVA bloquée à 75% Ciconflexe à 85%