Warning:
JavaScript is turned OFF. None of the links on this page will work until it is reactivated.
If you need help turning JavaScript On, click here.
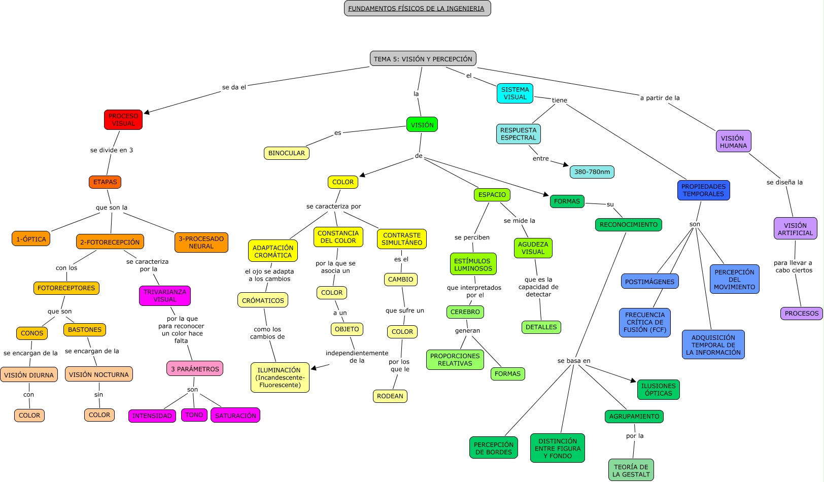
Este Cmap, tiene información relacionada con: Tema 5 Visión y percepción, VISIÓN HUMANA se diseña la VISIÓN ARTIFICIAL, RECONOCIMIENTO se basa en PERCEPCIÓN DE BORDES, COLOR se caracteriza por ADAPTACIÓN CROMÁTICA, FOTORECEPTORES que son CONOS, CONSTANCIA DEL COLOR por la que se asocia un COLOR, 3 PARÁMETROS son INTENSIDAD, AGUDEZA VISUAL que es la capacidad de detectar DETALLES, VISIÓN de FORMAS, FOTORECEPTORES que son BASTONES, CEREBRO generan FORMAS, SISTEMA VISUAL tiene RESPUESTA ESPECTRAL, AGRUPAMIENTO por la TEORÍA DE LA GESTALT, ESTÍMULOS LUMINOSOS que interpretados por el CEREBRO, PROPIEDADES TEMPORALES son ADQUISICIÓN TEMPORAL DE LA INFORMACIÓN, VISIÓN NOCTURNA sin COLOR, 2-FOTORECEPCIÓN se caracteriza por la TRIVARIANZA VISUAL, PROPIEDADES TEMPORALES son POSTIMÁGENES, 3 PARÁMETROS son TONO, BASTONES se encargan de la VISIÓN NOCTURNA, VISIÓN ARTIFICIAL para llevar a cabo ciertos PROCESOS