Warning:
JavaScript is turned OFF. None of the links on this page will work until it is reactivated.
If you need help turning JavaScript On, click here.
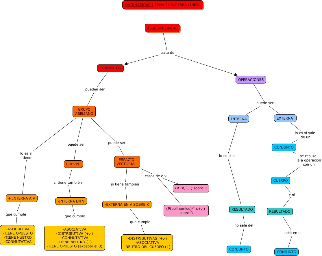
Este Cmap, tiene información relacionada con: Tema 2.1 Conjuntos y operaciones, RESULTADO está en el CONJUNTO, GRUPO ABELIANO puede ser CUERPO, ESPACIO VECTORIAL si tiene también ·EXTERNA EN V SOBRE K, ·INTERNA EN V que cumple -ASOCIATIVA -DISTRIBUTIVA (+,·) -CONMUTATIVA -TIENE NEUTRO (1) -TIENE OPUESTO (excepto el 0), ÁLGEBRA LINEAL trata de CONJUNTOS, ESPACIO VECTORIAL casos de e.v. (R^n,+,·) sobre R, CUERPO y el RESULTADO, GRUPO ABELIANO lo es si tiene + INTERNA A V, OPERACIONES puede ser INTERNA, ÁLGEBRA LINEAL trata de OPERACIONES, + INTERNA A V que cumple -ASOCIATIVA -TIENE OPUESTO -TIENE NUETRO -CONMUTATIVA, ESPACIO VECTORIAL casos de e.v. (P(polinomios)^n,+,·) sobre R, INTERNA lo es si el RESULTADO, OPERACIONES puede ser EXTERNA, CONJUNTO se realiza la a operación con un CUERPO, RESULTADO no sale del CONJUNTO, EXTERNA lo es si sale de un CONJUNTO, CUERPO si tiene también ·INTERNA EN V, CONJUNTOS pueden ser GRUPO ABELIANO, GRUPO ABELIANO puede ser ESPACIO VECTORIAL