Warning:
JavaScript is turned OFF. None of the links on this page will work until it is reactivated.
If you need help turning JavaScript On, click here.
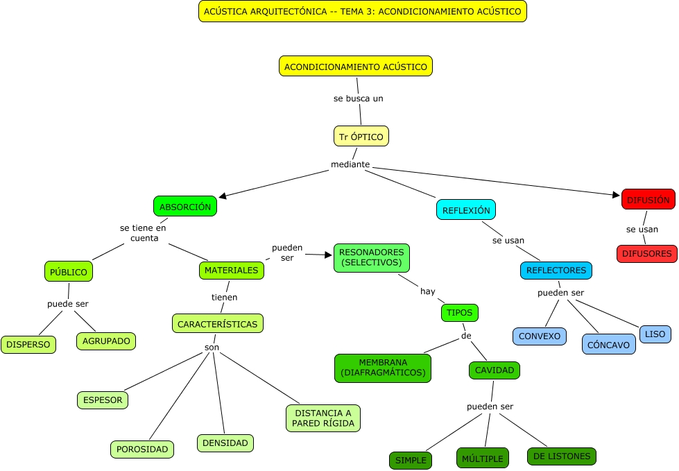
Este Cmap, tiene información relacionada con: Tema 3 Acondicionamiento acústico, REFLECTORES pueden ser CONVEXO, MATERIALES tienen CARACTERÍSTICAS, PÚBLICO puede ser DISPERSO, CAVIDAD pueden ser SIMPLE, CAVIDAD pueden ser DE LISTONES, REFLECTORES pueden ser CÓNCAVO, ABSORCIÓN se tiene en cuenta MATERIALES, CARACTERÍSTICAS son DISTANCIA A PARED RÍGIDA, MATERIALES pueden ser RESONADORES (SELECTIVOS), Tr ÓPTICO mediante ABSORCIÓN, Tr ÓPTICO mediante REFLEXIÓN, TIPOS de CAVIDAD, PÚBLICO puede ser AGRUPADO, CARACTERÍSTICAS son POROSIDAD, CARACTERÍSTICAS son DENSIDAD, REFLEXIÓN se usan REFLECTORES, RESONADORES (SELECTIVOS) hay TIPOS, Tr ÓPTICO mediante DIFUSIÓN, ABSORCIÓN se tiene en cuenta PÚBLICO, CAVIDAD pueden ser MÚLTIPLE