Warning:
JavaScript is turned OFF. None of the links on this page will work until it is reactivated.
If you need help turning JavaScript On, click here.
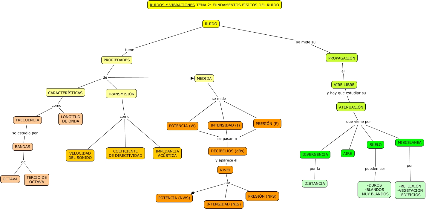
Este Cmap, tiene información relacionada con: Tema 2 Fund físicos del ruido, ATENUACIÓN que viene por SUELO, NIVEL de PRESIÓN (NPS), ATENUACIÓN que viene por MISCELANEA, POTENCIA (W) se pasan a DECIBELIOS (dBs), SUELO pueden ser -DUROS -BLANDOS -MUY BLANDOS, NIVEL de POTENCIA (NWS), TRANSMISIÓN como COEFICIENTE DE DIRECTIVIDAD, RUIDO se mide su PROPAGACIÓN, CARACTERÍSTICAS como LONGITUD DE ONDA, PRESIÓN (P) se pasan a DECIBELIOS (dBs), PROPIEDADES de MEDIDA, MEDIDA se mide POTENCIA (W), BANDAS de OCTAVA, FRECUENCIA se estudia por BANDAS, ATENUACIÓN que viene por AIRE, DECIBELIOS (dBs) y aparece el NIVEL, PROPAGACIÓN al AIRE LIBRE, PROPIEDADES de TRANSMISIÓN, NIVEL de INTENSIDAD (NIS), AIRE LIBRE y hay que estudiar su ATENUACIÓN