Warning:
JavaScript is turned OFF. None of the links on this page will work until it is reactivated.
If you need help turning JavaScript On, click here.
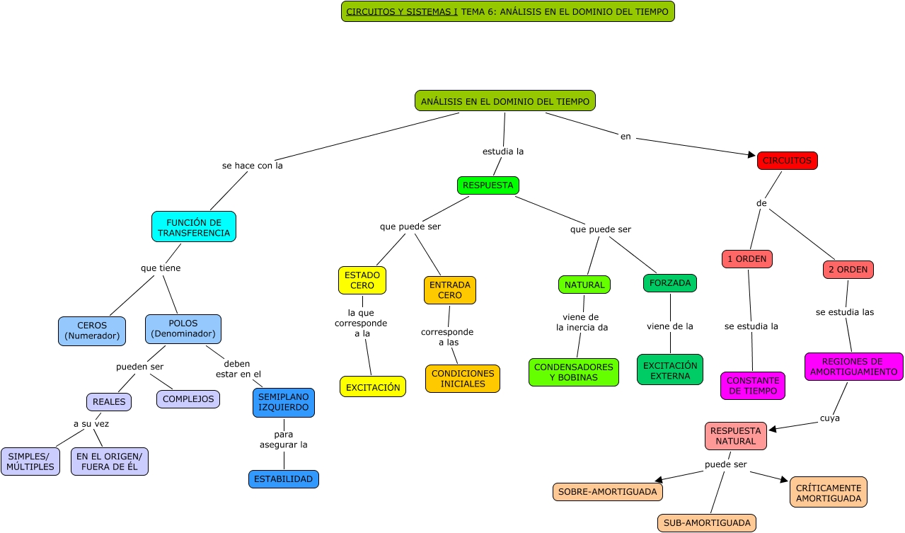
Este Cmap, tiene información relacionada con: Tema 6 Análisis en el dominio del tiempo, RESPUESTA que puede ser ENTRADA CERO, RESPUESTA que puede ser NATURAL, ESTADO CERO la que corresponde a la EXCITACIÓN, RESPUESTA NATURAL puede ser SUB-AMORTIGUADA, ENTRADA CERO corresponde a las CONDICIONES INICIALES, POLOS (Denominador) pueden ser REALES, REGIONES DE AMORTIGUAMIENTO cuya RESPUESTA NATURAL, FUNCIÓN DE TRANSFERENCIA que tiene POLOS (Denominador), RESPUESTA que puede ser ESTADO CERO, POLOS (Denominador) deben estar en el SEMIPLANO IZQUIERDO, REALES a su vez EN EL ORIGEN/ FUERA DE ÉL, RESPUESTA NATURAL puede ser CRÍTICAMENTE AMORTIGUADA, ANÁLISIS EN EL DOMINIO DEL TIEMPO estudia la RESPUESTA, NATURAL viene de la inercia da CONDENSADORES Y BOBINAS, 1 ORDEN se estudia la CONSTANTE DE TIEMPO, RESPUESTA que puede ser FORZADA, ANÁLISIS EN EL DOMINIO DEL TIEMPO en CIRCUITOS, CIRCUITOS de 2 ORDEN, REALES a su vez SIMPLES/ MÚLTIPLES, FUNCIÓN DE TRANSFERENCIA que tiene CEROS (Numerador)