Warning:
JavaScript is turned OFF. None of the links on this page will work until it is reactivated.
If you need help turning JavaScript On, click here.
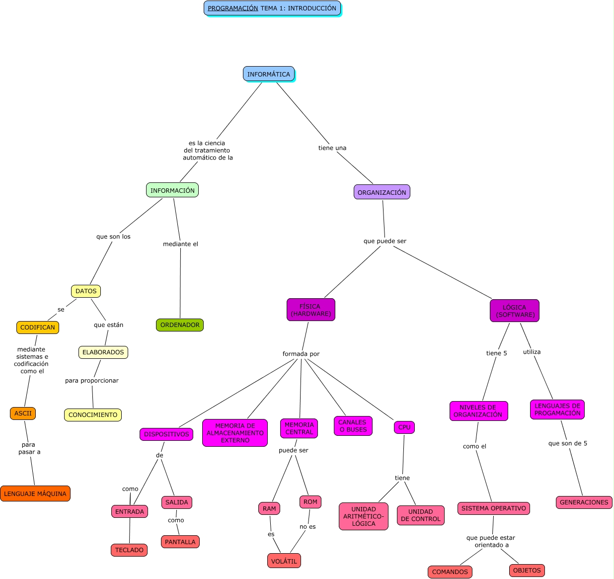
Este Cmap, tiene información relacionada con: Tema 1 Introducción, FÍSICA (HARDWARE) formada por DISPOSITIVOS, FÍSICA (HARDWARE) formada por MEMORIA DE ALMACENAMIENTO EXTERNO, DISPOSITIVOS de SALIDA, INFORMACIÓN que son los DATOS, ROM no es VOLÁTIL, FÍSICA (HARDWARE) formada por CANALES O BUSES, SISTEMA OPERATIVO que puede estar orientado a OBJETOS, FÍSICA (HARDWARE) formada por CPU, DISPOSITIVOS de ENTRADA, ORGANIZACIÓN que puede ser FÍSICA (HARDWARE), DATOS que están ELABORADOS, DATOS se CODIFICAN, MEMORIA CENTRAL puede ser ROM, LÓGICA (SOFTWARE) utiliza LENGUAJES DE PROGAMACIÓN, MEMORIA CENTRAL puede ser RAM, SISTEMA OPERATIVO que puede estar orientado a COMANDOS, LÓGICA (SOFTWARE) tiene 5 NIVELES DE ORGANIZACIÓN, ORGANIZACIÓN que puede ser LÓGICA (SOFTWARE), INFORMACIÓN mediante el ORDENADOR, ELABORADOS para proporcionar CONOCIMIENTO