Warning:
JavaScript is turned OFF. None of the links on this page will work until it is reactivated.
If you need help turning JavaScript On, click here.
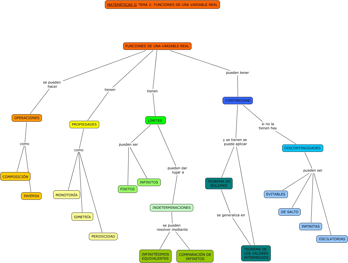
Este Cmap, tiene información relacionada con: Tema 2 Funciones R de una var R, FUNCIONES DE UNA VARIABLE REAL tienen PROPIEDADES, FUNCIONES DE UNA VARIABLE REAL tienen LÍMITES, FUNCIONES DE UNA VARIABLE REAL pueden tener CONTINUIDAD, CONTINUIDAD si no la tienen hay DISCONTINUIDADES, FUNCIONES DE UNA VARIABLE REAL se pueden hacer OPERACIONES, OPERACIONES como COMPOSICIÓN, PROPIEDADES como PERIOICIDAD, PROPIEDADES como MONOTONÍA, INDETERMINACIONES se pueden resolver mediante COMPARACIÓN DE INFINITOS, INDETERMINACIONES se pueden resolver mediante INFINITÉSIMOS EQUIVALENTES, LÍMITES pueden ser FINITOS, DISCONTINUIDADES pueden ser INFINITAS, TEOREMA DE BOLZANO se generaliza en TEOREMA DE LOS VALORES INTERMEDIOS, LÍMITES pueden dar lugar a INDETERMINACIONES, DISCONTINUIDADES pueden ser DE SALTO, LÍMITES pueden ser INFINITOS, PROPIEDADES como SIMETRÍA, DISCONTINUIDADES pueden ser OSCILATORIAS, CONTINUIDAD y se tienen se puede aplicar TEOREMA DE LOS VALORES INTERMEDIOS, DISCONTINUIDADES pueden ser EVITABLES