Warning:
JavaScript is turned OFF. None of the links on this page will work until it is reactivated.
If you need help turning JavaScript On, click here.
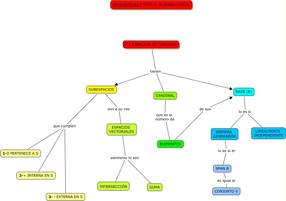
Este Cmap, tiene información relacionada con: Tema 2.1 Espacios vectoriales, SPAN B es igual al CONJUNTO V, ESPACIOS VECTORIALES asimismo lo son SUMA, SUBESPACIOS que cumplen 2-+ INTERNA EN S, ESPACIOS VECTORIALES asimismo lo son INTERSECCIÓN, BASE (B) lo es si SISTEMA GENERADOR, SUBESPACIOS son a su vez ESPACIOS VECTORIALES, SISTEMA GENERADOR lo es si el SPAN B, CARDINAL que es el número de ELEMENTOS, 2.1 ESPACIOS VECTORIALES tienen CARDINAL, 2.1 ESPACIOS VECTORIALES tienen BASE (B), 2.1 ESPACIOS VECTORIALES tienen SUBESPACIOS, SUBESPACIOS que cumplen 3- · EXTERNA EN S, SUBESPACIOS que cumplen 1-0 PERTENECE A S, ELEMENTOS de sus BASE (B), BASE (B) lo es si LINEALMENTE INDEPENDIENTE