Warning:
JavaScript is turned OFF. None of the links on this page will work until it is reactivated.
If you need help turning JavaScript On, click here.
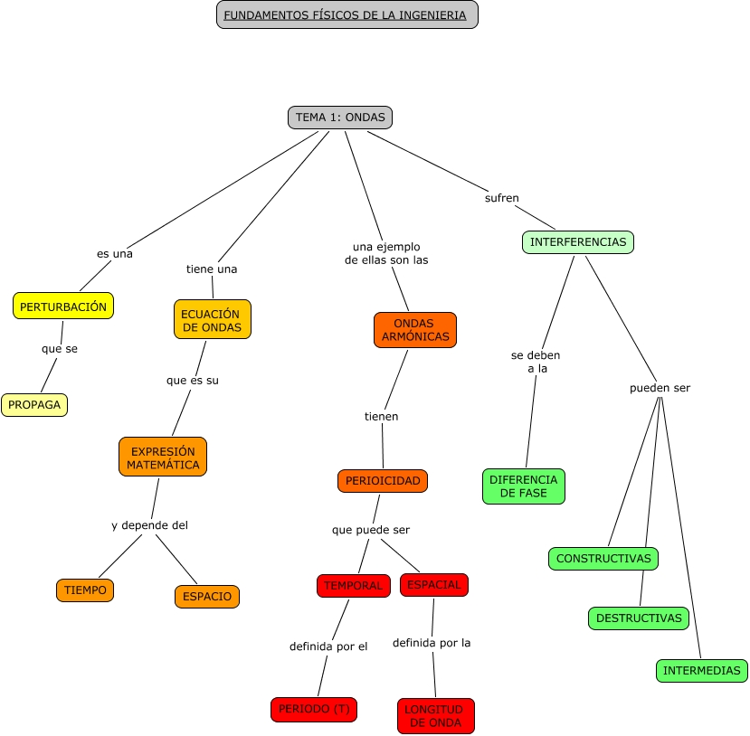
Este Cmap, tiene información relacionada con: Tema 1 Las Ondas, INTERFERENCIAS pueden ser DESTRUCTIVAS, TEMA 1: ONDAS una ejemplo de ellas son las ONDAS ARMÓNICAS, EXPRESIÓN MATEMÁTICA y depende del TIEMPO, ESPACIAL definida por la LONGITUD DE ONDA, TEMA 1: ONDAS sufren INTERFERENCIAS, TEMA 1: ONDAS tiene una ECUACIÓN DE ONDAS, PERTURBACIÓN que se PROPAGA, TEMA 1: ONDAS es una PERTURBACIÓN, PERIOICIDAD que puede ser ESPACIAL, PERIOICIDAD que puede ser TEMPORAL, ECUACIÓN DE ONDAS que es su EXPRESIÓN MATEMÁTICA, INTERFERENCIAS pueden ser CONSTRUCTIVAS, TEMPORAL definida por el PERIODO (T), INTERFERENCIAS pueden ser INTERMEDIAS, INTERFERENCIAS se deben a la DIFERENCIA DE FASE, EXPRESIÓN MATEMÁTICA y depende del ESPACIO, ONDAS ARMÓNICAS tienen PERIOICIDAD